遵化市校外培训机构白名单公布
唐山信息港 发表于:2023-1-12 19:04 复制链接 看图 发表新帖
阅读数:3517
关于寒假期间校外培训致家长的一封信
尊敬的家长:
       您好!衷心感谢您对遵化教育事业的关心、理解和支持!
       寒假将至,或许您会安排孩子去校外培训机构参加各类教育培训,为保障您的权益,遵化市教育局诚恳地向您提出如下建议:
一、树立正确教育成才理念
       学生学习的主阵地在校内、主渠道在课堂,跟风参加校外培训不可取。家长要重视孩子优秀道德品质的引领、良好生活学习习惯的培养,遵循教育规律和孩子成长规律,尊重孩子个性差异和特质禀赋,科学合理安排孩子的课余时间学习、生活和锻炼,促进孩子身心健康成长。
二、正确选择校外培训机构
       如您认为孩子确需参加校外培训,务必谨慎选择正规培训机构。我市义务教育阶段学科类培训机构已全部注销转型,如有机构和个人宣称开展义务教育学科类培训,那一定是违规违法培训。非学科类校外培训机构应有《民办学校办学许可证》和《营业执照》(或民办非企业单位登记证书),并悬挂在培训场所显著位置,且按办学许可证审批的培训项目来开展培训业务。正规校外培训机构以教育部门发布的白名单为准。通过“全国校外教育培训监管与服务综合平台”家长端APP进行机构查询、课程选择和费用缴纳,有助于维护您的合法权益。一次性交费时间跨度不要超过3个月或60课时,一次性交费不要超过5000元。要使用规范合同文本签订合同,收费凭证、培训合同、机构证照名称要一致。不要盲目相信机构的口头承诺,谨防不平等条款侵害自身权益。
三、依法依规维护自身权益
       凡是证照不全的个人工作室、一对一私教、不具备资质的教育咨询公司等开展教育培训的就是“黑”机构,一旦发生经济纠纷、安全事故等,维权无从保障,为避免权益受损,不能去!非学科类培训机构,不允许培训或变相培训学科类课程,如有机构进行隐形变异学科类培训,家长可拨打举报电话。要依法依规维护自身权益,主动做到“签好培训合同”和“依法依规协商诉讼”,当您的合法权益受到侵害时,请及时搜集有关证据,第一时间依照培训合同与机构协商解决,也可向市场监管(12315热线)、教育等部门投诉。若调解不成功,建议家长采取向人民法院提起诉讼的方式维护自身合法权益。
       欢迎您对校外培训进行监督,监督举报电话:6613821(全天),8730577。希望各位家长多陪伴、常沟通,共享亲子时光。祝您的孩子度过愉快的假期!
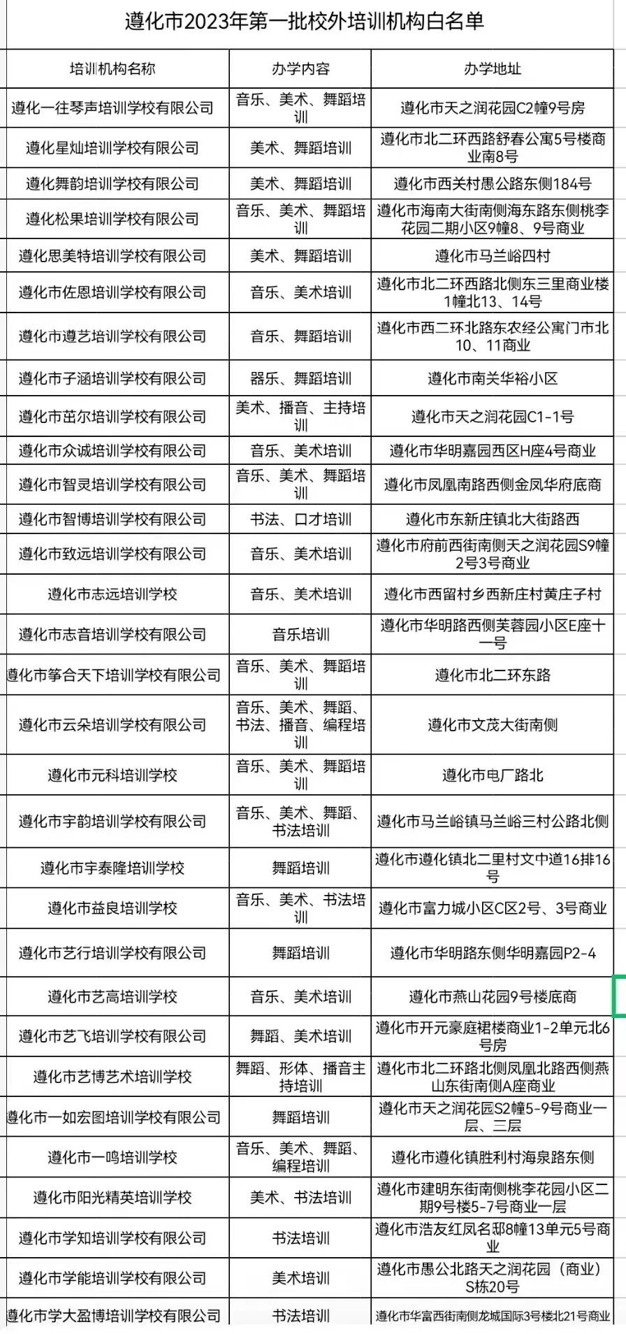
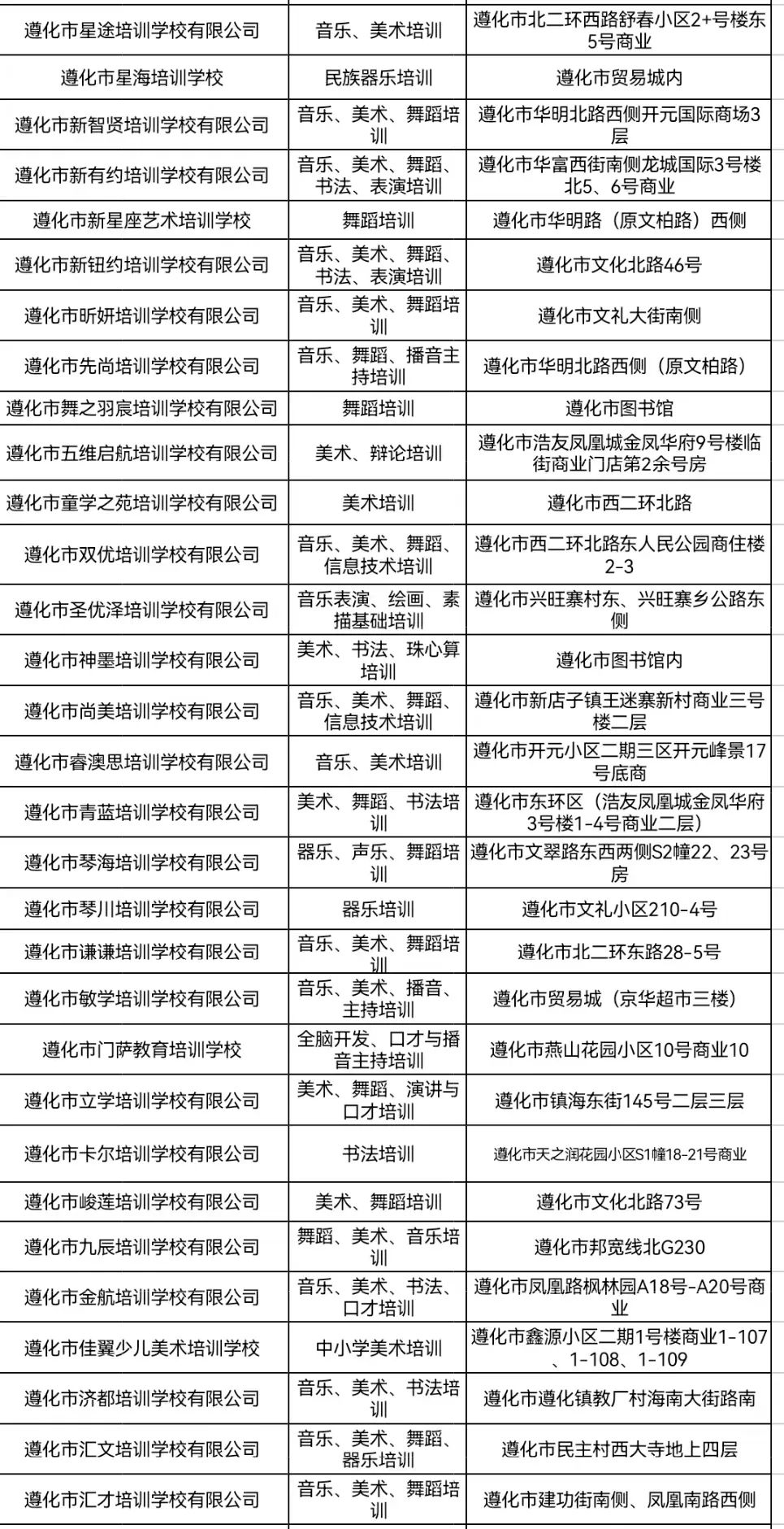
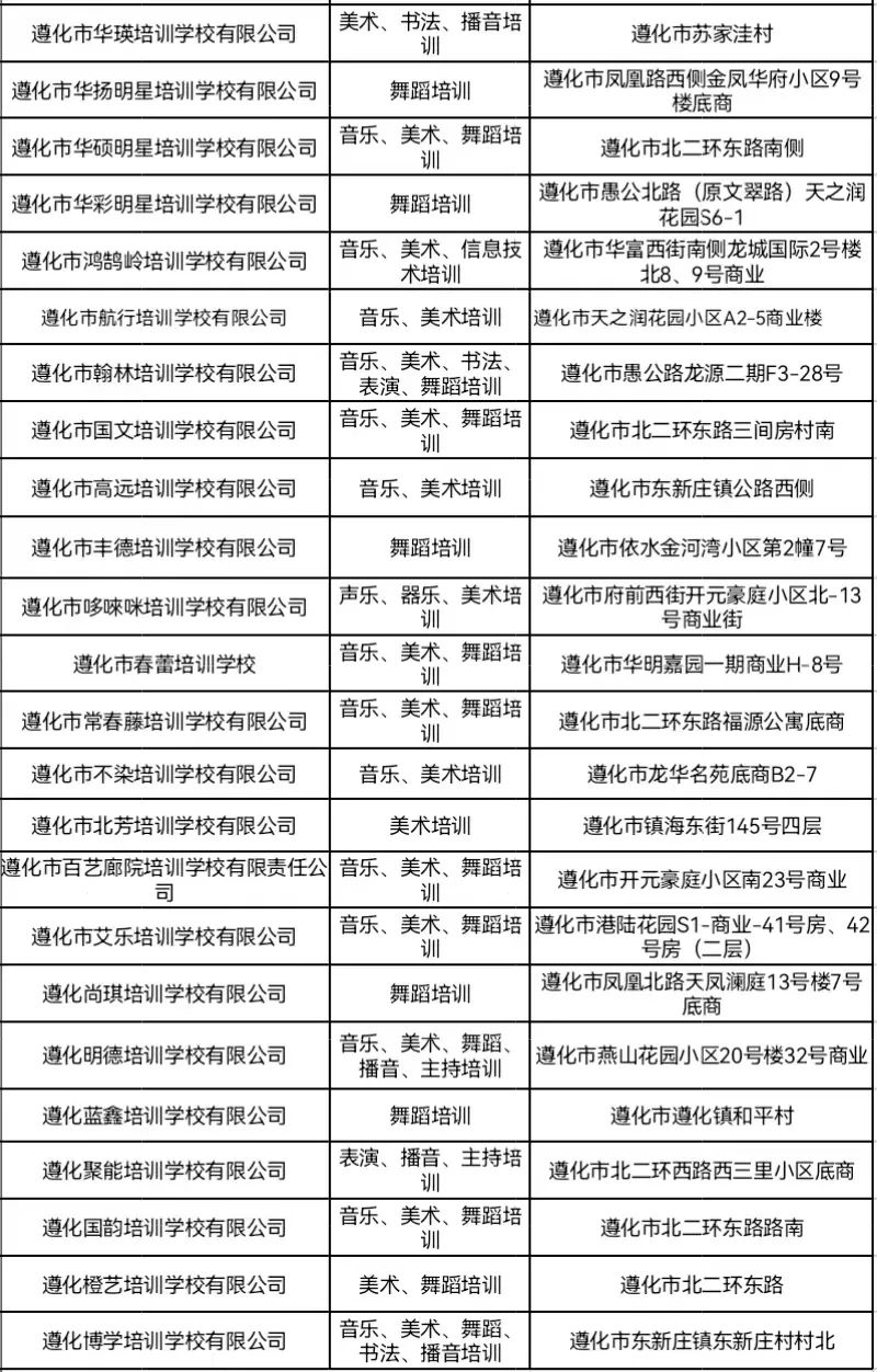
       附:遵化市校外培训机构白名单
1.jpg
2.jpg
3.jpg
遵化市教育局
2023年1月12日
返回列表 使用道具 举报
条评论
您需要登录后才可以回帖 登录 | 立即注册
相关推荐
©2001-2021 唐山信息港 http://www.tsxxg.com冀ICP备2026004523号
首页联系我们客服微信:14369595Comsenz Inc.