关于市政务服务中心房地产业务预约系统迁移的公告
唐山信息港 发表于:2023-3-25 08:15 复制链接 看图 发表新帖
阅读数:4081

唐山市政务服务管理办公室

唐山市不动产登记中心

唐山市房地产交易中心

国家税务总局唐山市路南区税务局

国家税务总局唐山市路北区税务局

关于市政务服务中心房地产业务

预约系统迁移的公告

为进一步优化我市营商环境,方便广大群众办理房地产业务精准预约,我中心将于3月27日对市政务服务中心房地产业务预约系统迁移至“幸福唐山”APP。

目前预约系统依托微信公众号,实现了路南区、路北区广大办事群众房地产业务网上预约,但因功能简单、兼容性差、拓展性不强,无法满足广大办事群众精准预约。为减少广大办事群众等待时间,市政务办依托“幸福唐山”APP,将预约功能精准至小时。现相关公告如下:

(一)2023年3月26日17:00停用微信公众号:唐山市行政审批局中“我要预约”功能,涉及“二手房交易预约”“缴税+办证预约”“只缴纳契税预约”3个业务;已预约成功的业务,可通过“我的预约”进行查看,原预约依然有效,不影响业务正常办理。2023年4月7日17:00,“我的预约”届时下线。

(二)2023年3月27日00:00“幸福唐山”APP预约功能上线,可在“民生保障”版块中选择“通用预约”,预约房地产业务。具体注册、预约流程,请详细查阅《预约指南》。

因系统迁移,需广大办事群众下载、注册“幸福唐山”APP,如遇注册、预约问题,可在工作日上午9:00-12:00,下午13:00(夏季13:30)-17:00,拨打以下电话咨询:

注册技术支持电话:2810543(“幸福唐山”APP)

二手房交易预约业务咨询电话:2806330(市房地产交易中心)

缴税+办证预约业务咨询电话:2857793(市不动产登记中心)

只缴纳契税预约业务咨询电话:2806130(路北区税务分局)、2826073(路南区税务分局)

市政务服务中心服务电话:2806300

市政务服务中心投诉电话:2806318

预约指南

第一步

扫描下方二维码,下载“幸福唐山”APP,实名认证并登录,具体如下:

50189923_c3f34865-d2d1-424d-b8ee-8bdf07c95bfacopy.png

(1)注册并登录

下载安装后,打开APP,点击APP【我的】-【登录/注册】,直接点击微信、支付宝授权登录,或输入手机号、验证码进行登录。

50189923_ad2d9b69-5ec9-40b9-93c3-5a3e73421966copy.png 50189923_da67d15f-2082-43f9-bd87-64ad341d0394copy.png

(2)实名认证

登录成功后,点击【我的】,点击【去实名】,推荐选择【人脸识别认证】。

50189923_51e786f9-2c95-4bcd-8da3-1d14f3e6d36dcopy.png 50189923_e7dbea34-60e2-4bfa-b787-1fdbfd605a72copy.png

第二步

在APP首页,点击【更多】,在【民生保障】版块选择【通用预约】服务。

50189923_53d26607-59bc-4a8d-9210-5ed60f510d2ecopy.png 50189923_84832f77-e86b-4353-a419-a17176749559copy.png

第三步

选择办事事项,在线预约(以二手房交易预约为例)。

50189923_5a546bc6-0153-4e27-9509-cffd24eae2eccopy.png

预约小贴士:

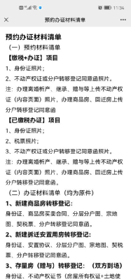
1、为了进一步节省办事时间,提高办事效率,预约前一定要详细阅读“预约办证材料清单”,做好相关准备。

50189923_adc07479-a9ca-46b1-be64-d56f3b745b64copy.png 50189923_da96b931-8183-479a-9164-3b13c16125e4copy.png

2、每人在一个可预约周期内只允许同类业务预约一次。

3、如果您需要取消预约,您可以通过“我的预约”提前两天线上取消,距离预约日期一日内不可取消。

4、一笔业务一约号,不可一个预约号办理多笔业务。

第四步

选择具体办事时间,点击“我要预约”,预约审核通过后,就可以按时去大厅办事啦!

50189923_cbec8166-1532-4aac-9e32-c28321276c3fcopy.png 50189923_b3190486-8c2c-406c-9d10-42c1207c016dcopy.png

预约成功,还可以随时点击“查看我的预约”。

50189923_baa57b04-065e-422f-94a9-6b144cb4401acopy.png

更多方式

↓↓↓

还可以通过“幸福唐山”小程序预约

50189923_031a9ea6-afbe-4149-9149-343f295d2cf0copy.png

来源: 唐山市行政审批局
返回列表 使用道具 举报
条评论
您需要登录后才可以回帖 登录 | 立即注册
相关推荐
©2001-2021 唐山信息港 http://www.tsxxg.com冀ICP备2026004523号
首页联系我们客服微信:14369595Comsenz Inc.