玉田县校外培训机构白名单
唐山信息港 发表于:2023-6-11 15:39 复制链接 看图 发表新帖
阅读数:5090

玉田县教育局

关于加强校外培训机构违规培训治理致家长的一封信

尊敬的家长:

您好!

根据唐山市教育局等十一部门印发《关于进一步加强学科类隐形变异培训防范治理工作的实施方案》精神,为进一步清理整治、严厉打击“学科类隐形变异”违规培训行为,有效推进“双减”工作,切实减轻学生作业负担和校外培训负担,进一步加强学科类隐形变异违规培训防范治理,巩固前期治理成果,规范校外培训行为,营造良好的教育生态,特向广大家长做出如下温馨提示:

一、谨慎选择培训机构

合规的校外培训机构须持有《中华人民共和国民办学校办学许可证》《工商营业执照》或《民办非企业单位登记证书》等证照,并张贴在培训场所醒目位置,实际地址与证照地址一致,且按照办学许可证审批的培训项目开展培训业务。不参加无资质培训机构开展的培训,以防黑机构卷钱跑路。目前我县依法依规的非文化学科培训机构共计47所,目前我县不存在文化学科培训机构。凡涉及学科类培训机构为非法培训机构,请家长不要让您的孩子参加此类非法培训。

二、签订《中小学生校外培训服务合同》

参加非学科类校外培训需签订《中小学生校外培训服务合同》,开具收费凭证,以维护自己的合法权益。收费标准:一次性缴费时间跨度不超过三个月、一次性收费不得超过60课时、一次性交费不超过5000元。学生参加校外培训的选课报名、缴费退费等将全部在银行监管平台进行。法定节假日、休息日及寒暑假不得参与义务教育阶段学科类培训。

三、违规培训监督举报方式

监督举报电话:0315—6113910

举报邮箱:jyj6151439@163.com

各位家长,孩子的安全健康和发展寄托着家庭的希望和幸福,也是我们教育工作者的不变追求,让我们携起手来,共同为保障孩子的健康成长、全面发展而努力!

祝身体健康,家庭幸福!

玉田县教育局

2023年6月9日

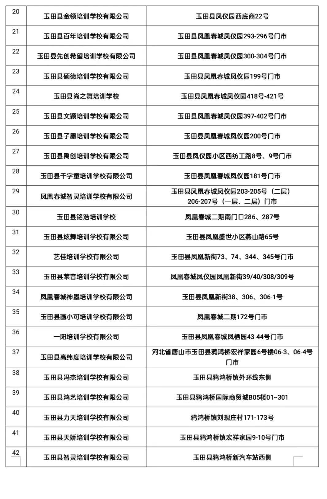
现公布玉田县办学资质、资金监管、平台完善等方面合规的校外培训机构名单。

50217843_f6030ce1-08f1-4fae-97bd-463668c0f77c.jpg

50217843_e1db0753-4dbb-4c9b-adc1-692d230cf175.jpg

50217843_71f961a2-b103-439e-bca4-c23abea0fb59.jpg


来源: 玉田教育
返回列表 使用道具 举报
条评论
您需要登录后才可以回帖 登录 | 立即注册
相关推荐
©2001-2021 唐山信息港 http://www.tsxxg.com冀ICP备2026004523号
首页联系我们客服微信:14369595Comsenz Inc.