丰润区2023年义务教育阶段学校招生公告
唐山信息港 发表于:2023-7-5 07:12 复制链接 看图 发表新帖
阅读数:4504

丰润区2023年义务教育阶段学校招生工作即将开始,家长可以关注“丰润义务教育招生”公众号,在公众号中查看《丰润区2023年义务教育阶段学校招生公告》《报名流程》,并在规定时间内完成网上报名,学校依据线下审核结果按五个批次依次录取。

义务教育学校坚持公开公平公正、坚持统一组织实施、坚持免试入学、坚持划片招生、坚持分类依次招生、坚持公民同招、坚持随迁子女“两为主、两纳入、以居住证为主要依据”的原则组织适龄儿童、少年招生入学工作。

1.民办学校招生

招生范围

民办学校招生对象以丰润区户籍适龄儿童、少年和依法取得居住证或居住证明的随迁子女为主。

招生计划

教育局依据学校基本办学条件和民办在校生压减任务确定各民办学校招生计划。金桥初中除金桥小学直升初中外,面向全区招生300人;金桥小学面向全区招生100人;德利金秋小学面向全区招生79人。

招生流程

1.报名:7月7日~12日,通过丰润义务教育招生平台自愿报名。民办小学可按第一志愿和第二志愿填报金桥小学、德利金秋小学两所民办学校;民办初中只填报一个志愿,金桥初级中学。

2.录取:7月14日下午教育局依据学生申报志愿,组织三所民办学校新生招录工作,第一志愿招录不足时从第二志愿补录。当学校报名人数超过招生计划人数时,教育局将在纪检部门的监督下,邀请家长代表、中小学教师代表参与,采取电脑随机派位方式录取新生,确保民办学校招生不超计划总数。所有报名未被民办学校录取的适龄儿童、少年,按通知要求到相应服务范围内的公办学校报名入学。

3.报到:7月15日~7月16日被录取的学生到民办学校办理入学手续,在规定时间未办理入学手续的,视为放弃就读机会。

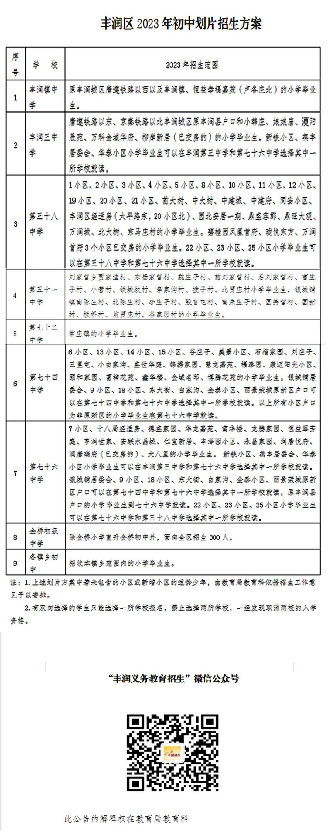
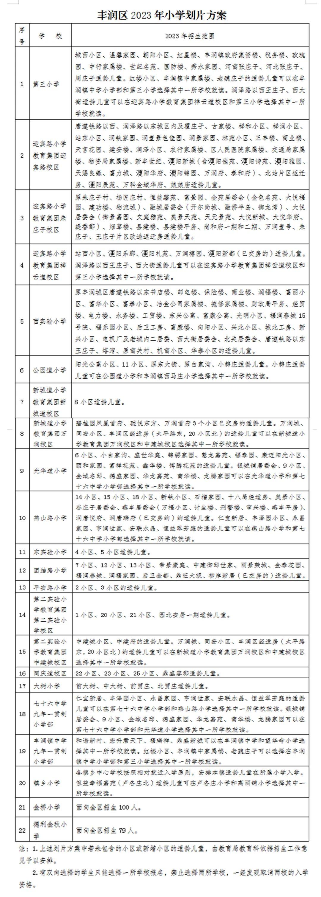
2.公办初中小学招生

片内生的认定

1.适龄儿童、少年户籍、住房符合“两统一”要求(包括祖孙三代户口在一起,祖父母或外祖父母为户主、房主等同父母为户主、房主)。

2.适龄儿童、少年户籍和住房达不到“两统一”要求的,以其父母名下合法房产和户籍作为确定片内学校的依据。

3.新购住房迁入新居虽然已入住,但因客观原因造成户籍不能迁移的,提供购房合同、交款发票等材料安排学生入学。

小学学生可以按新居住地确定片内学校,初中学生按初中划片招生方案中安排的学校就读。

4.因原居住小区拆迁改造而在外租房居住或投亲靠友的,凭拆迁协议和临时居住地居(村)委会居住证明,由现居住地所在学校按片内生安排入学。因学校学位原因片内学校确实不能接收的,由教育局协调安排到相对就近学校就读。原丰润县户口拆迁临时居住地在第七十四中学片区的七年级学生安排到第七十六中学就读。

5.其他户籍或房产情况特殊者,由教育局审核相关材料后为其确定就读学校。

招生录取批次

第一批次:符合“两统一”条件的适龄儿童(适龄儿童及父母或法定监护人在划片范围内既有户口又有产权房;新购住房已入住,但因客观原因不能迁入户口的)。

第二批次:持凤凰英才卡子女、优待军人子女和符合拆迁安置(未返迁)政策子女。

第三批次:适龄儿童及父母均有划片范围内户口(不含靠挂户口)。

第四批次:适龄儿童及父母在划片范围内有产权房,但在划片范围内无户口。

第五批次:在规定的划片范围,持有合法有效的居住证、父母的务工证明或营业执照和户籍证明的随迁子女。

公办小学招生

1.招生对象:截止到2023年8月31日满6周岁的儿童(2017年8月31日前出生,含8月31日),不招收不足龄儿童入学。

2.报名:7月14日~7月20日,适龄儿童家长按服务范围内学校报名要求在网上报名,适龄儿童网上报名只能按划片范围申报一所公办学校。网上报名结束后,学校分批次审核户口和房产信息(户口本、房本办理截止日期为2023年6月30日),发现弄虚作假者取消该校录取资格。

3.录取:7月24日~7月28日,学校依据学位数量严格按五个批次依次录取。7月28日学校通过招生平台以微信形式下发录取通知。

公办初中招生

1.招生对象:2023年小学毕业生。

2.报名:7月15日~7月20日,小学毕业生按服务范围内学校报名要求在网上报名,小学毕业生网上报名只能按划片范围申报一所公办学校。网上报名结束后,学校分批次审核户口和房产信息(户口本、房本办理截止日期为2023年6月30日),发现弄虚作假者取消该校录取资格。

3.录取:7月24日~7月30日,学校依据学位数量严格按五个批次依次录取。7月30日通过招生平台以微信形式下发录取通知。

50226842_2294360e-2771-4505-b88e-bd5a62c3892acopy.jpg

50226842_5f7bc2a6-09e0-491d-977f-7dc4bb8fa582copy.jpg

来源: 丰润教育
返回列表 使用道具 举报
条评论
您需要登录后才可以回帖 登录 | 立即注册
相关推荐
©2001-2021 唐山信息港 http://www.tsxxg.com冀ICP备2026004523号
首页联系我们客服微信:14369595Comsenz Inc.