关于正式启用不动产登记电子证照的通知
唐山信息港 发表于:2023-8-14 21:14 复制链接 看图 发表新帖
阅读数:3228
关于正式启用不动产登记电子证照的通知
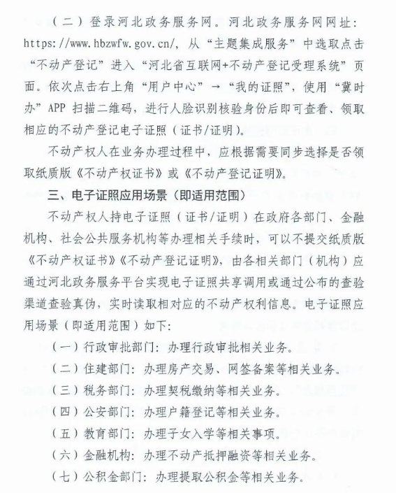
       按照《唐山市自然资源和规划局唐山市政务服务管理办公室关于推广应用不动产登记电子证照的通告》部署,经前期试运行,决定自2023年8月15日起,在唐山市路南、路北区国有建设用地的以下不动产登记业务中正式启用不动产登记电子证照。
       对于商品房项目,申请国有建设用地使用权及房屋所有权首次登记的,《商品房预售许可证》预售范围内的房屋,全部颁发电子证书,原则上不再颁发纸质版《不动产权证书》,《商品房预售许可证》预售范围外的房屋,可以申请颁发纸质版《不动产权证书》。对于申请不动产预告登记、抵押权登记的,全部颁发电子证明,原则上不再颁发纸质版《不动产登记证明》。
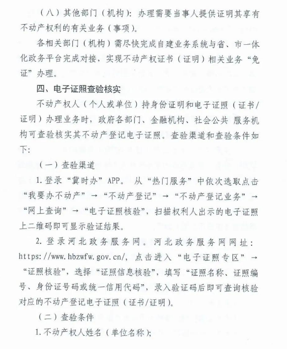
       不动产登记电子证照领取方式、应用场景、查验方式等内容详见《通告》。
       特此通知。
唐山市不动产登记中心
2023年8月14日
20230814211227.png
20230814211237.png
20230814211244.png
20230814211252.png
20230814211259.png
20230814211307.png
来源:唐山市不动产登记中心微信公众号
返回列表 使用道具 举报
条评论
您需要登录后才可以回帖 登录 | 立即注册
相关推荐
©2001-2021 唐山信息港 http://www.tsxxg.com冀ICP备2026004523号
首页联系我们客服微信:14369595Comsenz Inc.