唐山三个街区保护规划征求意见
唐山信息港 发表于:2023-10-13 08:02 复制链接 看图 发表新帖
阅读数:6004

《唐山市住房和城乡建设局 关于征求<唐山开滦唐山矿历史文化街区保护规划>(征求意见稿)

<唐山启新水泥厂历史文化街区保护规划>(征求意见稿)

<唐山培仁历史文化街区保护规划>(征求意见稿)意见的公告》

4f74bc7e54f6a6cddce7e5154b208847.png
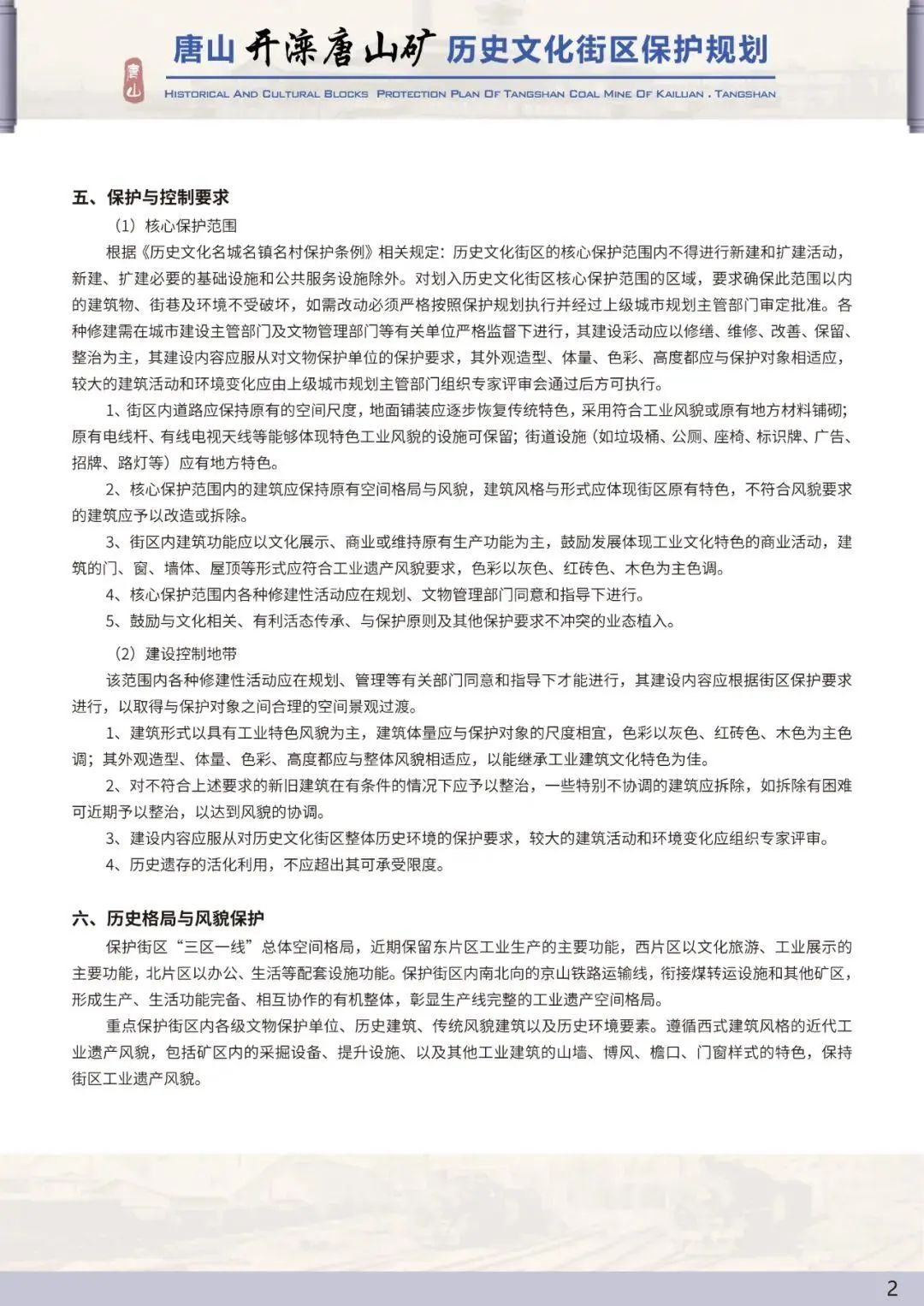
       唐山市住房和城乡建设局 关于征求《唐山开滦唐山矿历史文化街区保护规划》(征求意见稿)、《唐山启新水泥厂历史文化街区保护规划》(征求意见稿)和《唐山培仁历史文化街区保护规划》(征求意见稿)意见的公告
       为加强我市历史文化街区保护管理,依据《历史文化名城名镇名村保护条例》和《河北省历史文化名城名镇名村保护办法》的相关要求,我局委托上海同济规划设计研究院编制了《唐山开滦唐山矿历史文化街区保护规划》(征求意见稿)、《唐山启新水泥厂历史文化街区保护规划》(征求意见稿)和《唐山培仁历史文化街区保护规划》(征求意见稿),现向社会公众征求意见。
       公告时间:2023年10月11日—11月12日,请于公告期截止到日前将修改意见及修改依据以电子邮件、信函等形式反馈至唐山市住房和城乡建设局,并注明本人的姓名和联系方式。
       地址:唐山市路北区北新东道31号
       邮箱:tslswhbh@163.com
       电话:0315-2859702
唐山市住房和城乡建设局
2023年10月11日
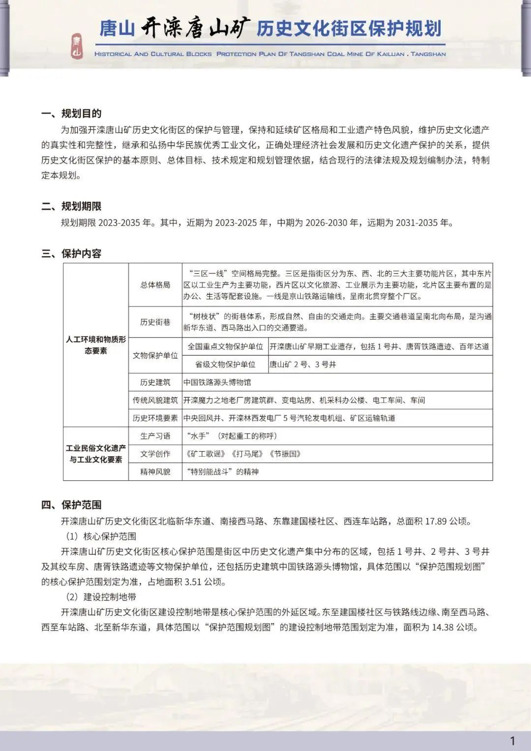
《唐山开滦唐山矿历史文化街区保护规划》(征求意见稿)
7fffd396f7171b49ae909de72be12c29.jpg
7b6d2f8e9b45748cfc14464afd3f018f.jpg
aeaa2c3d33024fbdf479452bf93305cd.jpg
a978860d61e64262f3141471deb9a63d.jpg
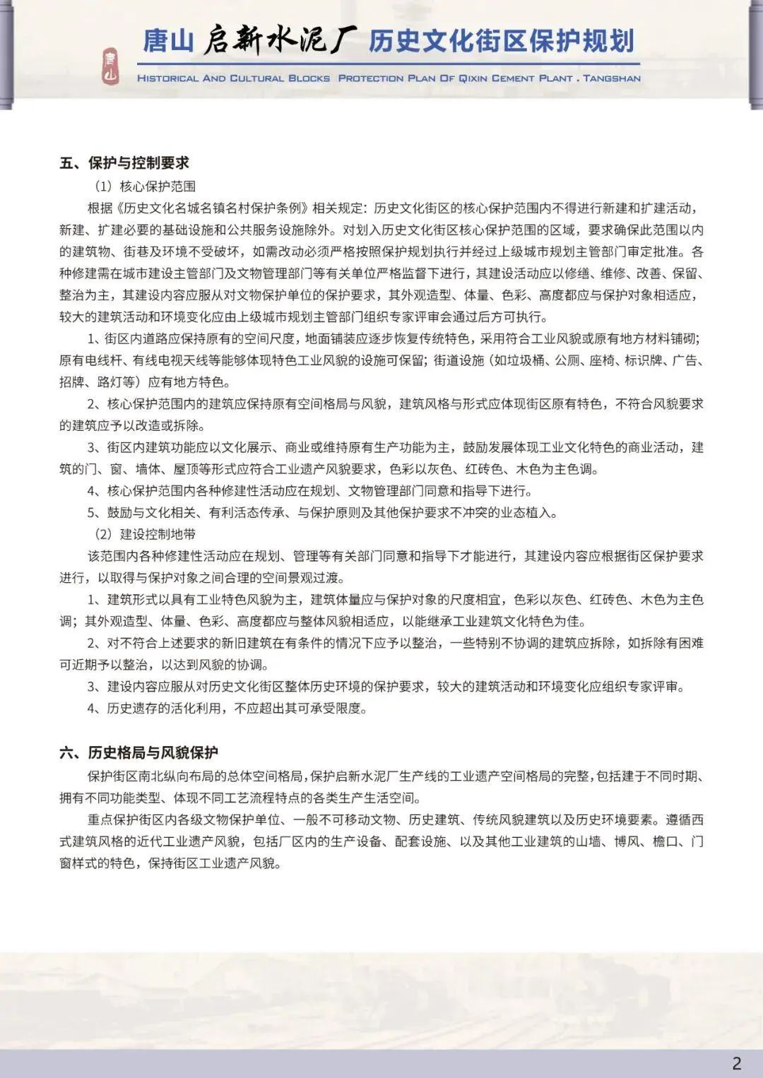
《唐山启新水泥厂历史文化街区保护规划》(征求意见稿)
524dc6434d8c19113b50760077a95aa1.jpg
1f629ffdeaf97bf23c40f865fe72e5ec.jpg
df05da0bdba7b07fc1389a81110858ed.jpg
4973fb82b857e6f19263d4958da19dd6.jpg
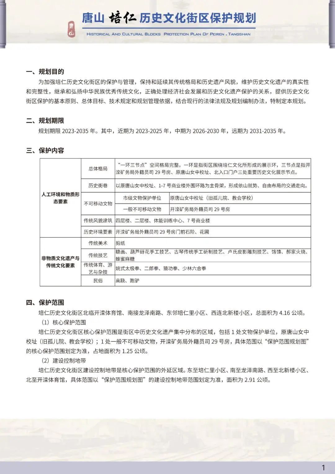
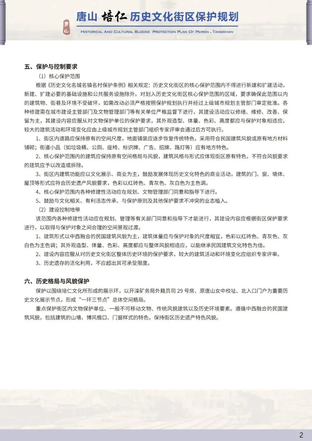
《唐山培仁历史文化街区保护规划》(征求意见稿)
741e997914588557d4ab67a518efe3e3.jpg
71de7bf86cf4978cb3f05592b5cd6ee1.jpg
1d840ab7ef2919b529ea2d7d9d65d34b.jpg
e75f9fb3e5806e7f4def62bc70fb4815.jpg
返回列表 使用道具 举报
条评论
您需要登录后才可以回帖 登录 | 立即注册
相关推荐
©2001-2021 唐山信息港 http://www.tsxxg.com冀ICP备2026004523号
首页联系我们客服微信:14369595Comsenz Inc.