11月5日唐山市热力集团启动今冬供暖
唐山信息港 发表于:2023-11-5 17:58 复制链接 看图 发表新帖
阅读数:7026
       按政府统一指令,唐山市中心城区集中供热管网(路北区、路南区、高新区、丰润区、开平区)于即日起开始启动今冬供暖工作,11月5日起逐步升温。
       供热一经启动,作为热用户来说,都非常期待家中尽快热起来、暖起来。但请您不要着急,供热系统是一个复杂的大系统,需要热源、一次网、换热站、小区二次网和用户室内取暖设施等多个环节才能逐渐循环起来,然后是热起来,最终到用户室内温度升起来。在这个系统中,需要每一环、每一个系统都完全正常运行,才能逐渐升温运行。
       在此,唐山市热力集团提醒广大热用户:供热初期,供热管道因热胀冷缩原理,会发生膨胀产生热应力,如果升温速度太快,容易出现管道爆裂情况发生。为确保管网运行安全,供热升温是一个渐进过程,管网循环水逐步蓄热升温后,用户室温才会逐渐升高,请广大热用户耐心等待,不要急于去放水,过量失水将会造成管网事故,影响供热安全,有问题请及时联系属地热力站进行报修,也可通过唐山热力公众号暖心服务进行线上报修,唐山市热力集团将竭诚为您服务。
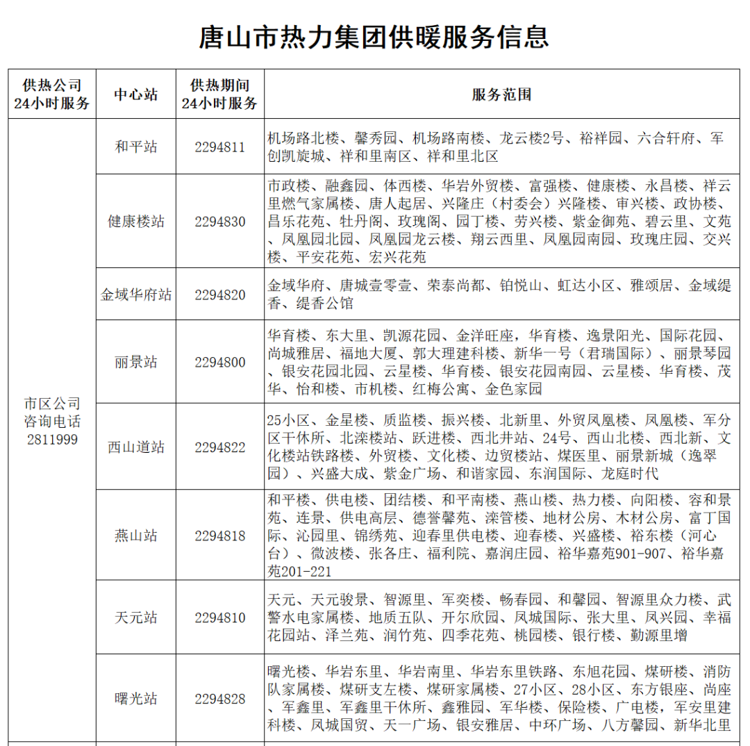
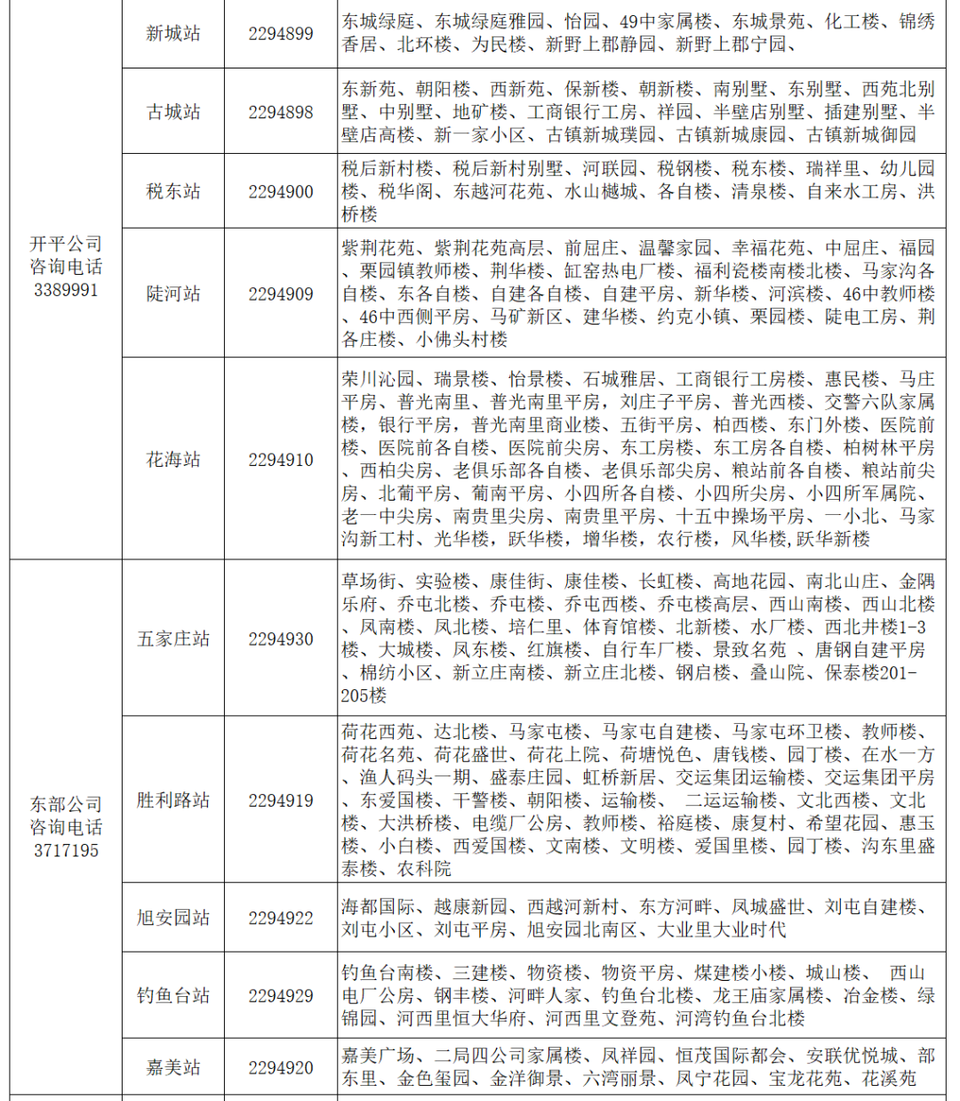
(后附各热力站服务范围及电话)
8957409f23dce0cf5d7530a843018413.png
a868719aff43f40e138be840a7d77f60.png
14015e34ef56e8d0936e98c46646280f.png
50c818ffbb29041631bb075a74606387.png
7730a36ccee48e72830f5b8fdac76bfd.png

来源:唐山热力
返回列表 使用道具 举报
条评论
您需要登录后才可以回帖 登录 | 立即注册
相关推荐
©2001-2021 唐山信息港 http://www.tsxxg.com冀ICP备2026004523号
首页联系我们客服微信:14369595Comsenz Inc.