河北省人社厅通知!
唐山信息港 发表于:2023-11-17 23:49 复制链接 看图 发表新帖
阅读数:8464

thumb (2).jpg

河北省人力资源和社会保障厅

关于印发《河北省劳务派遣单位信用评价暂行办法》的通知

各市(含定州、辛集市)人力资源和社会保障局,雄安新区管委会公共服务局:

为进一步规范劳务派遣行业秩序,引导劳务派遣单位依法依规开展经营活动,推进劳务派遣服务规范化、专业化,切实维护劳动者合法权益,经省人力资源社会保障厅党组研究同意,现将《河北省劳务派遣单位信用评价暂行办法》印发你们,请认真组织实施。

河北省人力资源和社会保障厅

2023年11月7日

河北省劳务派遣单位信用评价暂行办法

第一章 总 则

第一条 为进一步规范劳务派遣行业秩序,引导劳务派遣单位依法依规开展经营活动,推进劳务派遣服务规范化、专业化,切实维护劳动者合法权益,促进劳动关系和谐稳定,助力优化营商环境,根据《中华人民共和国劳动合同法》《中华人民共和国劳动合同法实施条例》《劳务派遣暂行规定》《劳务派遣行政许可实施办法》等法律、法规、规章,结合我省劳务派遣发展实际,制定本办法。

第二条 本办法适用于在河北省行政区域内依法取得劳务派遣经营许可且在有效期内的劳务派遣单位,对其遵守法律法规、健全制度保障、履行社会责任等情况进行评价。

第三条 本办法所称的劳务派遣单位,是指依法办理市场主体登记,取得营业执照,且获得行政许可机关颁发的《劳务派遣经营许可证》或劳务派遣分公司备案证明,经营劳务派遣业务的企业。

第四条 对劳务派遣单位的信用评价,应结合劳务派遣特点,采取定量与定性相结合的方式,实行全省统一评价标准和程序,坚持公开、公平、公正、科学合理的原则,规范实施。

第五条 省人力资源社会保障行政部门负责全省劳务派遣单位信用等级评价的组织领导,制定信用评价标准和程序、信用分级分类管理措施等,并指导监督各市(含定州、辛集市,下同)和雄安新区劳务派遣单位开展信用等级评价工作。各市、县(市、区)人力资源社会保障部门、雄安新区公共服务部门,负责对本级审批或备案的劳务派遣单位开展信用等级评价工作。

第二章 信用等级分类及标准

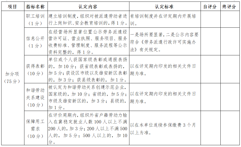
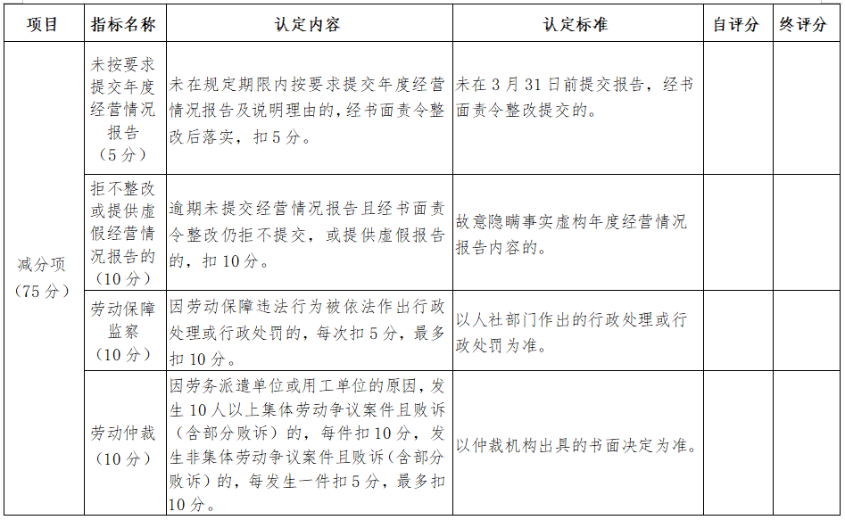
第六条 劳务派遣单位信用等级评价按照《河北省劳务派遣单位信用等级评价标准》(附件)进行评分。

按照评分结果,劳务派遣单位信用等级分A级(优秀)、B级(良好)、C级(较差)三个等级。得分小于70分或存在直接评价为C级情形的,为C级;得分大于等于70分且小于120分的,为B级;得分120分及以上的,为A级。其中,三年内未连续开展劳务派遣业务的、公共信用信息审查报告中存在严重失信记录的,以及上一评价周期被评价为C级的,不得评价为A级。

第七条 依法取得《劳务派遣经营许可证》或获得劳务派遣分公司备案证明的劳务派遣单位,可获得60分初始分。在初始分的基础上,按照评价指标加减分后产生最终得分,并依此确定相应信用等级。其中,有直接认定为C级情形之一的,均直接评价为C级。

第三章 信用等级评价程序

第八条 A级、B级、C级评价工作,由各级人力资源社会保障或公共服务部门,结合日常监管情况及年度核验情况,每年组织评定一次。其中,自第二个评价周期开始,对上一次评价结果为A级的单位,每三年评价一次。评价结果的有效期:A级为三年,B级、C级为一年。评价周期以评价结果产生之日为基准,上推一个或三个自然年度。

第九条 劳务派遣单位信用等级评价工作,按照下列程序进行:

(一)单位自评。在每年对劳务派遣单位年度经营情况核验时,由劳务派遣单位对照《河北省劳务派遣单位信用等级评价标准》,如实自行评定得出自评得分,连同相关自评材料、佐证资料一并提交评价部门。

(二)审核评价。人力资源社会保障部门对照评价标准,对劳务派遣单位自评情况进行审核。根据需要,可对申报材料相关内容进行实地核实。综合单位自评情况和审核、核实情况,拟定参评单位年度信用等级。

(三)社会公示。评价部门将拟定的年度信用等级、陈述申辩途径及反馈渠道等,在本级人力资源社会保障部门官方网站公示,公示期不得少于5个工作日。

(四)等级评定。评价部门综合及时汇总拟定参评单位年度信用等级、社会公示反馈意见等情况,形成等级评定方案,并经主办科(处)室集体研究、征求相关方面意见、报本部门领导批示等程序,确定等级评价结果。

(五)结果公布。信用等级评价结果经公示后,由本级人力资源社会保障部门通过官方网站、公众号等方式向社会发布,并通过全省人社一体化信息平台,推送至同级公共信用信息系统。

(六)抽查核验。为确保A级的质量,对被评为A级的单位,在有效期内,评价部门要每年按照不低于本地A级总数10%的比例进行抽查核验。对经核验存在问题的,依据评价标准下调相应信用等级;对存在提供虚假材料、承诺事项不落实等直接评价为C级情形的,一律降为C级,并按照第十五条的措施实施监管。为确保抽查核验的质量,各市可组织县(市、区)之间的交叉核验,省适时组织市级之间的交叉核验。

第十条 劳务派遣单位信用等级反映的信息内容为上一评价期产生且仍在有效期内的信用信息。新的信用评价结果公布后,原信用等级自动失效。其中,A级单位经抽查被评为B级、C级的,自评定期之日起,分别按B级、C级规定管理;B级被评定为A级的,自评定期之日起,按A级规定管理。

第四章 异议处理

第十一条 公示期内,被评价单位对评价结果有异议的,可向评价部门提出书面申请。评价部门应在收到书面申请7个工作日之内,对被评价单位提出的异议信息进行核实,并将处理结果书面告知申请单位。经核实,确需改变拟评价信用等级的,重新公示;不需改变的,不再另行公示。

公示期内,社会公众对评价结果有异议的,评价部门应在7个工作日之内,对反映问题进行核实。经核实属实的,应对公示结果进行修改,并重新公示。

第十二条 被评价单位对拟评价信用等级仍有异议的,可向评价部门的上级主管部门申请复核。上级主管部门应在受理之日起5个工作日进行核实并作出处理,复核结果为最终评定结果。

第十三条 异议信息核查期间,不影响其评价结果与运用。

第五章 结果运用

第十四条 对获得A级信用等级的劳务派遣单位,在信用等级有效期内,实施以下激励措施:

(一)推送至河北省信用信息共享平台予以公示,供行政机关、企事业单位、社会团体等单位、个人依法查询应用。

(二)不纳入“双随机、一公开”抽查范围。

(三)无举报投诉以及相关部门提请稽核,且年度社保缴费基数申报调整无异常的,减少日常检查频次。

(四)每年可预约人力资源社会保障部门上门指导服务,免费获取最新劳动保障法律法规政策手册。

(五)优先推荐或认定申报国家级、省级和谐劳动关系创建示范企业。

(六)纳入河北省和谐劳动关系重点培育单位,优先认定为省级和谐劳动关系单位。

(七)法律、法规、规章及规范性文件规定的其他激励措施。

第十五条 对被评为C级信用等级的劳务派遣单位,在信用等级有效期内,实施以下监管措施:

(一)列为“双随机、一公开”监督检查和劳动保障监察重点监察对象。

(二)对劳务派遣单位负责人进行警示约谈。

(三)在官方网站发布,供相关用工单位和劳动者了解,发挥警示作用。

(四)法律、法规、规章及规范性文件等规定的其他措施。

第六章 监督管理

第十六条 各级人力资源和社会保障部门按照管辖范围,认定、记录、归集、管理本级产生的信用信息,并建立劳务派遣单位信用档案,加强信用数据管理和分析。

第十七条 各级人力资源和社会保障部门应当会同社会信用综合管理、市场监督管理和审批实施等部门,推动建立信用信息共享交换机制,按规定将劳务派遣单位相关信用信息,推送至公共信用信息系统,并面向社会提供查询服务。

第十八条 各级人力资源和社会保障部门要建立信息安全保护制度,不得泄露国家秘密、商业秘密、个人隐私,不得危害国家安全和社会公共利益。

第十九条 信用等级评价工作不得向劳务派遣单位收取任何费用。

第二十条 信用等级评价实行动态管理。对已获得相应等级的劳务派遣单位,由评价部门进行跟踪管理、抽查、监督及调整。

第二十一条 获评等级的劳务派遣单位在获评期间,如有不符合该等级相应条件的,经核实,可根据情节给予警告、通报;如果发生问题且造成不良社会影响的,依据本办法有关规定,自发生问题之日起调低相应信用等级,至下一个评价周期。

第二十二条 在信用等级评价过程中,发现劳务派遣单位弄虚作假的,一经核实,其信用等级直接认定为C级;人力资源社会保障部门工作人员在审核评价工作中滥用职权、玩忽职守、徇私舞弊的,依法依规给予处分;有严重违法行为构成犯罪的,移交司法部门依法追究刑事责任。

第七章 附 则

第二十三条 本办法由省人力资源社会保障厅负责解释。

第二十四条 本办法自印发之日起实行,有效期至2025年11月6日。本办法试行后国家有新规定的,从其规定。

50275629_c564307a-f216-4745-94b8-390348656afd.png

50275629_acacd037-5d17-4e40-834b-21c75b248c5a.png

50275629_d66af354-d228-4478-8e78-c36599ac9620.png

50275629_99477749-3ee6-413b-9a8f-c6019850bd19.png

50275629_2d05ed14-9aa6-4428-8101-18a0a13cd181.png

50275629_34fe8bd3-cc93-4fe1-acd2-77ffa16f2fad.png

50275629_e9011fef-3455-420c-8235-188395913b4d.png

来源: 河北人社网
返回列表 使用道具 举报
条评论
您需要登录后才可以回帖 登录 | 立即注册
相关推荐
©2001-2021 唐山信息港 http://www.tsxxg.com冀ICP备2026004523号
首页联系我们客服微信:14369595Comsenz Inc.