关于唐山三女河机场净空和电磁环境保护管理规定
唐山信息港 发表于:2024-6-13 22:49 复制链接 看图 发表新帖
阅读数:3964
d9fd2600230dcab24c0e4ace84a22c79.png
唐山三女河机场
净空和电磁环境保护管理规定

第一章  总则

第一条 为加强唐山三女河机场净空和电磁环境保护工作,确保飞行安全,根据《中华人民共和国民用航空法》《民用机场管理条例》《运输机场运行安全管理规定》《运输机场净空保护管理办法》《民用机场净空保护区域内建设项目净空审核管理办法》和《河北省民用机场净空和电磁环境保护办法》等法律、法规、规章,结合本市实际,制定本规定。

第二条 唐山三女河机场净空和电磁环境保护及其相关监督管理活动,适用本规定。

第三条 唐山三女河机场净空和电磁环境保护工作在民航华北地区管理局行业监督管理下实施。

市政府和净空保护区域内的县(市、区)人民政府应当加强唐山三女河机场净空和电磁环境保护工作的领导和综合协调,定期研究解决机场净空和电磁环境保护工作中的重大问题。

唐山三女河机场管理机构负责机场净空保护的日常巡视检查工作。

市、相关县(市、区)人民政府发展改革、自然资源和规划、应急管理、行政审批、市场监督管理、文化广电和旅游、住房和城乡建设、公安、交通运输、生态环境、城市综合执法、气象、体育、无线电、供电等部门按照各自职责,做好机场净空及电磁环境保护工作。

第四条 唐山三女河机场所在地县级以上人民政府、唐山三女河机场管理机构应当采取多种形式,向社会宣传普及民用机场净空和电磁环境保护知识,提高公民对民用机场净空和电磁环境的保护意识。

第五条 唐山三女河机场管理机构应当及时将最新的机场净空保护区域图、机场障碍物限制面图和机场电磁环境保护区域范围图报送相关县级以上地方人民政府有关部门备案。

第二章  净空保护

第六条 唐山三女河机场净空保护区域是指以机场基准点为圆心、水平半径55公里的空间区域,分为净空巡视检查区域和净空关注区域。净空巡视检查区域为机场障碍物限制面区域加上适当的面外区域,一般为机场跑道中心线两侧各10公里、跑道端外20公里以内的区域。净空关注区域为净空巡视检查区域外的机场净空保护区域。

第七条 在唐山三女河机场净空保护区域内,机场管理机构应当采取措施,协助相关地方人民政府防止下列影响飞行安全的行为:

(一)修建可能在空中排放大量烟雾、粉尘、火焰、废气而影响飞行安全的建筑物、构筑物或者设施;

(二)修建靶场、强烈爆炸物仓库等影响飞行安全的建筑物、构筑物或者设施;

(三)修建不符合机场净空要求的建筑物、构筑物或者设施;

(四)设置影响机场目视助航设施使用或者民用航空器驾驶员视线的灯光、激光、标志、物体;

(五)种植影响飞行安全或者影响机场助航设施使用的植物;

(六)放飞影响飞行安全的鸟类动物以及升放无人驾驶的自由气球、系留气球和其他物体;

(七)修建影响机场电磁环境的建筑物、构筑物或者设施;

(八)设置易吸引鸟类及其他动物的露天垃圾场、屠宰场、养殖场等场所;

(九)焚烧产生大量烟雾的农作物秸秆、垃圾等物质,或者燃放烟花、焰火;

(十)其他可能影响飞行安全的情形或者活动。

第八条 唐山三女河机场总体规划应纳入本市国土空间规划,机场净空保护区域所在自然资源主管部门负责在编制国土空间规划和办理规划许可时,按规定做好机场净空保护工作。按照《民用机场净空保护区域内建设项目净空审核管理办法》要求需要净空审核的建设项目,机场净空保护区域所在自然资源主管部门在审批建设项目工程规划许可前,应当征求民航华北地区管理局净空审核意见。

第九条 唐山三女河机场管理机构及时将净空保护区域范围及内部分区边界线等空间信息和管控要求按程序纳入国土空间规划“一张图”系统。机场净空保护区域涉及跨行政区域的,由机场所在地人民政府就机场总体规划净空管控内容协商一致后,由地方自然资源主管部门将所涉及净空管控内容按程序纳入本级和上一级国土空间规划“一张图”系统。各相关自然资源主管部门应当严格落实净空审核等净空保护要求,共同做好机场净空保护工作。

第十条 在唐山三女河机场障碍物限制面区域内的新增物体或者原有物体的扩展应当符合《民用机场飞行区技术标准》《民用机场净空障碍物遮蔽原则应用指南》等标准的要求。

第十一条 在唐山三女河机场障碍物限制面区域外的新增物体或者原有物体的扩展不得对航空器运行造成限制或者影响。

第十二条 在唐山三女河机场净空保护区域内的障碍物,应当按照《民用机场飞行区技术标准》的规定设置障碍灯和标志。

在唐山三女河机场净空保护区域以外,对可能影响飞行安全的高大建筑物或者设施,应当按照国家有关规定设置飞行障碍灯和标志,并使其保持正常状态。

第十三条 在唐山三女河机场净空保护区域内设置22万伏以上(含22万伏)的高压输电塔的,应当按照国务院民用航空主管部门的有关规定设置障碍灯或者标志,保持其正常状态,并向民航华北地区管理局、空中交通管理局和唐山三女河机场管理机构提供有关资料。

第十四条 唐山三女河机场管理机构应当协调相关地方人民政府有关部门,建立机场邻近区域内施工机械类的临时障碍物管控机制。临时的施工机械不得高出过渡面、起飞爬升面和进近面,在内水平面或者锥形面区域内,因建设需要拟设置时,唐山三女河机场管理机构可以根据其对飞行安全和机场运行安全影响的评估结果,采取设置障碍灯或者临时调整飞行程序及运行最低标准等有关安全管控措施后方可设置,在安全管控措施生效前通报三女河机场空中交通管制单位并向三女河机场航空情报服务机构提供航空情报原始资料。施工结束后应当及时拆除并通报三女河机场空中交通管制单位。

如果对飞行程序或者运行最低标准有影响的,需经民航华北地区管理局批准临时调整。

第十五条 唐山三女河机场围界范围内发生危及飞行安全的鸟类活动时,唐山三女河机场管理机构应当进行驱赶或者采取其他必要的措施进行处理。

唐山三女河机场围界范围外、净空保护区域内发生危及飞行安全的鸟类活动时,机场所在地人民政府应当组织有关部门采取措施消除安全隐患,唐山三女河机场管理机构应当予以配合。

信鸽协会应当做好会员的管理工作,在放飞信鸽或者组织竞赛等活动时,严格遵守有关规定,不得影响唐山三女河机场净空安全。

第十六条 在唐山三女河机场净空保护区域外升放无人驾驶自由气球、系留气球的,应当经当地气象主管机构依法批准后方可进行,并不得影响民用航空飞行安全。发生下列可能危及飞行安全的情形时,升放单位、个人应当立即向唐山三女河机场管理机构和当地气象主管机构报告:

(一)无人驾驶自由气球非正常运行的;

(二)系留气球意外脱离系留的;

(三)其他可能影响飞行安全的异常情形。

第三章  电磁环境保护

第十七条 唐山三女河机场电磁环境保护区域由设置在三女河机场总体规划区域内的民用航空无线电台(站)电磁环境保护区域和三女河机场飞行区电磁环境保护区域两部分组成。

省人民政府无线电行政主管部门在唐山设立的派出机构应当会同民航华北地区管理局,按国家无线电管理的有关规定和标准,划定唐山三女河机场电磁环境保护区域,并向社会公布。

第十八条 在唐山三女河机场电磁环境保护区域内设置、使用非民用航空无线电台(站)的,省人民政府无线电行政主管部门在唐山设立的派出机构应当在征求民航华北地区管理局意见后,按照国家无线电管理的有关规定审批。

第十九条 在唐山三女河机场电磁环境保护区域内设置使用的无线电台(站)禁擅自变更其技术参数。

第二十条 任何单位、个人设置或者使用的无线电发射设备台(站)和其他仪器、装置,不得干扰民用航空无线电专用频率的正常使用。

第二十一条 禁止在唐山三女河机场航空无线电台(站)电磁环境保护区域内从事下列影响民用机场电磁环境的活动:

(一)修建架空高压输电线、架空金属线、铁路、公路、电力排灌站;

(二)存放金属堆积物;

(三)种植高大植物;

(四)从事掘土、采砂、采石等改变地形地貌的活动;

(五)国家规定的其他影响民用机场电磁环境的行为。

第二十二条 民用航空无线电专用频率受到干扰时,唐山三女河机场管理机构和民航华北地区管理局应当立即采取排查措施,及时消除;无法消除的,应当通报省人民政府无线电行政主管部门在唐山设立的派出机构。接到通报的无线电管理机构应当采取措施,依法查处。

第四章  附则

第二十三条 本规定自发布之日起施行,有效期5年。

附件:1.唐山三女河机场净空保护区域示意图

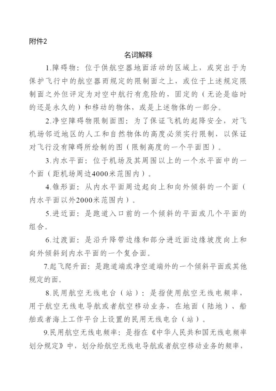
2.名词解释


2ef5a334abfe8a90b9b09bb49a2c687d.jpg
70c08714853ba742dfc686a052bc2102.jpg
来源:中国唐山
返回列表 使用道具 举报
条评论
您需要登录后才可以回帖 登录 | 立即注册
相关推荐
©2001-2021 唐山信息港 http://www.tsxxg.com冀ICP备2026004523号
首页联系我们客服微信:14369595Comsenz Inc.