唐山第三季度青年人才奖补开始申领!
唐山信息港 发表于:2024-10-1 22:50 复制链接 看图 发表新帖
阅读数:10675

20241001224740.png

20241001224757.png

唐山市青年人才奖补实施细则(修订版)

为深入落实市委、市政府《关于深入实施凤凰英才计划为加快实现“三个努力建成”“三个走在前列”目标提供人才支撑的意见》(唐字〔2024〕2号)文件精神,支持青年人才为推动我市高质量发展挑大梁、当主角,不断吸引各类青年人才来唐创新创业,制定如下细则。

一、奖补范围

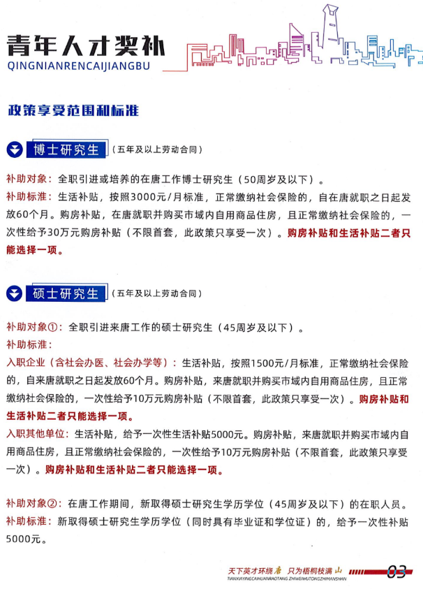
(一)全职引进或培养的在唐工作博士研究生(50周岁及以下)。

(二)全职引进来唐工作的硕士研究生(45周岁及以下)。

(三)全职引进来唐工作的“双一流”建设高校(一流建设高校的一流建设学科)、全球TOP100海外高校全日制本科生(40周岁及以下)。

(四)全职引进在唐企业(不含中省驻唐企业)工作的普通高校全日制本科毕业生(40周岁及以下)。

(五)在唐工作期间,新取得硕士研究生学历学位(45周岁及以下)的在职人员。

二、奖补标准

(一)博士研究生(五年及以上劳动合同)

1.生活补贴:按照3000元/月标准,正常缴纳社会保险的,自在唐就职之日起发放60个月。

2.购房补贴:在唐就职并购买市域内自用商品住房,且正常缴纳社会保险的,一次性给予30万元购房补贴(不限首套,此政策只享受一次)。

购房补贴和生活补贴二者只能选择一项。

(二)硕士研究生(五年及以上劳动合同)

1.入职企业(含社会办医、社会办学等):

①生活补贴:按照1500元/月标准,正常缴纳社会保险的,自来唐就职之日起发放60个月。

②购房补贴:来唐就职并购买市域内自用商品住房,且正常缴纳社会保险的,一次性给予10万元购房补贴(不限首套,此政策只享受一次)。

购房补贴和生活补贴二者只能选择一项。

2.入职其他单位:

①生活补贴:给予一次性生活补贴5000元。

②购房补贴:来唐就职并购买市域内自用商品住房,且正常缴纳社会保险的,一次性给予10万元购房补贴(不限首套,此政策只享受一次)。

购房补贴和生活补贴二者只能选择一项。

3.在唐工作期间:

新取得硕士研究生学历学位(同时具有毕业证和学位证)的,给予一次性补贴5000元。

(三)“双一流”建设高校(一流建设高校的一流建设学科)全日制本科生、全球TOP100海外高校全日制本科生(三年及以上劳动合同)

1.入职企业(含社会办医、社会办学等):按照1000元/月生活补贴标准,正常缴纳社会保险的,自来唐就职之日起发放36个月。

2.入职其他单位:给予一次性生活补贴2000元。

(四)普通高校全日制本科生(一年及以上劳动合同)

1.入职国有企业(不含中省驻唐企业):按照500元/月生活补贴标准,签订劳动合同并正常缴纳社会保险的,自来唐就职之日起发放12个月。

2.入职民营企业(含社会办医、社会办学等):按照500元/月生活补贴标准,签订劳动合同并正常缴纳社会保险的,自来唐就职之日起发放24个月。

三、申报和审核程序

(一)注册。单位通过“唐山人才综合服务平台”PC端(https://rcpc.hfclass.com)进行注册。个人通过“唐山人才综合服务平台”微信公众号进行注册。

(二)备案。申领人登陆“唐山人才综合服务平台”线上提交相关材料原件进行备案,所需提交材料如下:

1.申领人身份证、毕业证、学位证、教育部学历证书电子注册备案表;留学回国毕业生需教育部出具的《国外学历学位认证书》;

2.劳动(聘用)合同(博硕5年及以上、本科3年及以上)、社会保险人员参保证明;

3.购房补贴还需提交:商品房买卖合同(或房地产转让合同)、购房发票。

(三)申领。备案成功满一年后,通过“唐山人才综合服务平台”微信公众号线上提交相关材料原件进行补贴申领,所需提交材料如下:

1.申领人身份证、毕业证、学位证、教育部学历证书电子注册备案表;留学回国毕业生需教育部出具的《国外学历学位认证书》;

2.劳动(聘用)合同(博硕5年及以上、本科3年及以上)、社会保险人员参保证明、银行卡工资流水记录;

3.购房补贴还需提交:

①新房、二手房:商品房买卖合同(或房地产转让合同)、购房发票、契税、不动产权证、不动产登记资料查询结果证明、户籍首页及本人页。

②期房:商品房买卖合同、购房发票、商品房合同备案查询信息。

(四)初审。唐山市人才综合服务平台窗口或各县区人才服务平台窗口对青年人才上报材料进行初审,审核通过后报主任复审。

(五)复审。对初审通过人员进行复审,审定无异议的,报同级财政部门核定奖补资金。

(六)公示。对申领补贴人员在“唐山人才综合服务平台”或用人单位进行公示(七天),接受社会监督。

(七)发放。公示无异议后,根据市财政局《关于市级人才发展专项资金财政保障有关事宜的通知》(唐财社〔2022〕88号)要求,提请同级财政部门拨付资金,按照每年一、三季度集中申领,每满半年发放一次的原则,拨付至申领人个人银行帐户。

(八)特殊情况。对于条件认定不清或存在异议的情况,按照程序提交市委人才工作领导小组办公室研究审定。

四、监督管理

(一)市委人才工作领导小组办公室负责统筹指导青年人才奖补政策的兑现;人力资源和社会保障部门负责编制年度预算、组织申报、资格审核、奖补资金发放,监督指导各地各部门开展相关工作;市县两级财政部门负责资金保障和资金拨付等工作。

(二)申领生活补贴的青年人才在合同期内变更单位性质的,以变更时间为节点,按就高不就低的原则不重复发放;申领生活(购房)补贴的青年人才在合同期内解除劳动合同离唐的,由用人单位及时向市人才交流中心备案,终止补贴发放。

(三)每年市人才交流中心对全市引进的青年人才进行业绩考核,由用人单位具体组织实施,对补贴申领人的思想品德、工作表现、业绩贡献等进行综合评定考核,在申领补贴时将评定考核结果作为补贴核发依据,不配合考核、考核不合格或存在第(五)条所列情况的,终止补贴发放。

(四)各用人单位要高度重视,严格管理,认真宣传落实政策,积极配合相关部门做好每年的信息核查和业绩考核工作。对于符合享受凤凰英才政策奖补的青年人才,在签订劳动(聘用)合同时,要明确合同期限和补贴返还规定。

(五)有下列情形之一的,取消用人单位或申领人的资格,并追缴已领取的费用;视情节轻重,用人单位或申领人三年内不得申报任何市级人才相关奖励,并在唐山市政府门户网站、唐山人才综合服务平台进行公告:

1.申领人提供虚假材料的;

2.申领人学术、业绩上弄虚作假,违反道德规范,存在道德瑕疵,被列为失信被执行人的;

3.用人单位存在信息核查和业绩考核等内容瞒报虚报行为的;

4.申领人存在违法违纪行为的;

5.出现其他不适于认定情形的。

五、补充说明

(一)所购商品房总价低于相应购房补贴标准的,购房补贴金额按照房屋总价执行;购房补贴高于所购商品房总价50%的,用人单位需提交《关于青年人才购买自住商品房信息核查的证明》;买卖双方为直系亲属的,来唐工作服务期满三年考核合格后发放。

(二)中央省驻唐单位奖补资金按照市财政局《关于中央省驻唐单位人才发展专项资金保障政策实施办法》(唐财社〔2022〕1号)执行。

(三)以上奖补资金由个人自行向税务部门进行所得税申报。

六、附则

(一)本细则由唐山市人力资源社会保障局具体解释。

(二)2022年4月22日印发(唐人社字〔2022〕39号)中关于《唐山市青年人才奖补实施细则》内容与本意见不一致的,以本细则为准。

“唐山人才综合服务平台”PC端网址:https://rcpc.hfclass.com

“唐山人才综合服务平台”微信公众号二维码:

50370698_d84ab346-b839-40ec-9186-c5b10c22d758.jpg

2024年第三季度青年人才奖补申领工作开始!

为深入落实凤凰英才政策,进一步体现市委、市政府对高层次人才的关心关爱,保障人才的相关权益,决定组织2024年第三季度青年人才奖补申领工作,现将有关事宜通知如下:

一、申领时间

本次申领自即日起到2024年9月30日截止,请各申领人员在“唐山人才综合服务平台”微信公众号进行网上申报。

二、奖补范围和标准

01 2021年10月21日以来,全职引进或培养的在唐工作博士研究生(50周岁及以下)可享受每月生活补贴3000元(发放60个月)或购房补贴30万元。

02 2021年10月21日以来,全职引进来唐工作的硕士研究生(45周岁及以下),入职企业的可享受每月生活补贴1500元(发放60个月)或购房补贴10万元;入职其他单位的可享受一次性生活补贴5000元或购房补贴10万元。

03 2021年10月21日以来,全职引进来唐的“双一流”建设高校(一流建设高校的一流建设学科)全日制本科生(40周岁及以下),入职企业的可享受每月生活补贴1000元(发放36个月);入职其他单位可享受一次性生活补贴2000元。

04 2024年3月26日以来,全职引进来唐的全球top100海外高校全日制本科生(40周岁及以下),入职企业的可享受每月生活补贴1000元(发放36个月);入职其他单位可享受一次性生活补贴2000元。

05 2022年1月1日以来,全职引进到唐山市内企业(不含中省驻唐企业)的普通高校本科毕业生(40周岁以下),可享受每月500元生活补贴(发放12个月,到民营企业的发放24个月)。

06 2024年3月26日以来,在唐工作期间取得硕士研究生学历学位(45周岁及以下)的在职人员,可享受一次性补贴5000元。

三、奖补申领程序

01 用人单位注册备案

用人单位通过唐山人才综合服务平台PC端进行注册,并提交营业执照或事业单位法人证书等材料到人社部门进行线下备案,开通权限后,对本单位人员情况进行确认;

02 个人注册备案

个人通过“唐山人才综合服务平台”微信公众号进行注册,根据个人实际情况提出补贴备案申请;

03 平台审核备案

唐山人才综合服务平台窗口或各县区人才服务平台窗口进行核准后,备案成功;

04 补贴申领

备案成功满一年后,个人登录平台依据备案选择的补贴类型,上传材料提交补贴申领;

05 平台审核申领

唐山市人才综合服务平台窗口或各县区人才服务平台窗口对青年人才上报材料进行初审,审核通过后报主任复审。对初审通过人员进行复审,审定无异议的,报同级财政部门核定奖补资金;

06 公示发放

对申领补贴人员在“唐山人才综合服务平台”或用人单位进行公示(七天),接受社会监督。公示无异议后,根据市财政局《关于市级人才发展专项资金财政保障有关事宜的通知》(唐财社〔2022〕88号)要求,提请同级财政部门拨付资金,按照每年一、三季度集中申领,每满半年发放一次的原则,拨付至申领人个人银行帐户。

四、相关要求

请申领青年人才奖补的人员按照要求在规定时间内完成审核流程,如未能在规定时间内通过审核的,视同放弃本次申领,并自动顺延至下次申领。

50370698_d62ba88a-ca31-47f7-9592-463603985134.png

来源: 唐山人才综合服务平台
返回列表 使用道具 举报
条评论
您需要登录后才可以回帖 登录 | 立即注册
相关推荐
©2001-2021 唐山信息港 http://www.tsxxg.com冀ICP备2026004523号
首页联系我们客服微信:14369595Comsenz Inc.