河北启动重大气象灾害(寒潮)Ⅳ级应急响应!多预警齐发!
唐山信息港 发表于:2025-1-26 01:33 复制链接 看图 发表新帖
阅读数:37392
河北省气象灾害防御指挥部启动重大气象灾害(寒潮)Ⅳ级应急响应
       河北省气象台2025年1月25日16时44分发布寒潮黄色预警信号。根据《河北省重大气象灾害应急预案》,经会商研判,省气象灾害防御指挥部决定于1月25日17时30分启动重大气象灾害(寒潮)Ⅳ级应急响应。
       省气象灾害防御指挥部指出,受强冷空气影响,本次天气过程降温幅度大,同时伴有大范围降雪和大风天气,且当前正值春运出行高峰期,发生低温冰冻、雪灾和大风等气象灾害风险较高。相关地区和单位要高度重视灾害风险防控工作,提前采取有针对性的防御措施,全力以赴做好防范应对。
寒潮黄色预警
河北省气象台2025年01月25日17时发布寒潮黄色预警信号:
       受西伯利亚东移南下的冷空气影响,明天早晨到28日早晨,全省最低气温明显下降,保定、廊坊以北地区下降10~12℃,局地下降12~14℃;其他地区下降7~10℃。28日早晨,最低气温张家口、承德、秦皇岛北部、保定西北部降至-15~-24℃,其中坝上地区降至-25~-32℃,保定南部和石家庄、衡水以南地区降至-6~-10℃,其他地区降至-11~-14℃。请注意防范。
大雾黄色预警
河北省气象台2025年01月25日22时54分发布大雾黄色预警信号:
       受降雪影响,石家庄、邢台西部、邯郸西部的部分地区能见度已经低于500米,预计今天夜间,石家庄、沧州及以南地区降雪时部分地区有雾,能见度不足500米,局地不足200米!请注意防范。
大风黄色预警
河北省气象台2025年01月25日17时发布大风黄色预警信号:
       受冷空气影响,今天夜间到明天夜间,张家口、承德、保定中西部、石家庄、邢台西部、邯郸西部有西北风4到6级,阵风7到9级,局地可达10级;其他大部分地区有西到西北风4到5级,阵风6到8级;明天傍晚到夜间,渤海海域和沿海地区有西北风6到7级,阵风8到9级。请注意防范。
设施农业低温冻害风险预警
       河北省气象局、河北省农业农村厅联合发布设施农业低温冻害风险预警:河北设施农业有低温冻害风险,其中保定北部、沧州及其以北大部,石家庄、邢台、邯郸三市西部地区风险高或很高;唐山南部、廊坊中北部、衡水东北部、邢台和邯郸两市东部地区风险较高;其他地区无风险。低温冻害易造成温室内植株叶片卷曲发黄、生长缓慢,落花、落果、果实受冻,影响作物产量和品质。
45f08c46c3639eec332f97e4fb1e8b8a.jpg

       河北省气象科学研究所提醒,要提前检修老旧简易温室,做好棚架、棚膜的加固修缮工作。降雪中和雪后注意及时清扫积雪,避免积雪压垮棚体,同时增加透光性。夜间气温较低,注意温室防寒保温;及时修补破损保温被,提高温室保温性能;有条件的可加强棚内增温保温措施。
高速公路气象风险提示
       河北省气象局、河北省交通运输厅、河北省公安厅交通管理联合发布交通气象风险提示:此次降雪过程将造成全省高速公路出现中风险到较高等级道路积雪、结冰气象风险。张家口中北部、承德中北部的高速公路道路积雪、结冰气象风险等级为中风险,其他大部分地区为较高风险。
e8b7a130bc236140f8756a9296d9d332.png
       河北省气象服务中心提醒,1月25日至27日,全省大部分高速公路出现积雪、结冰气象风险较高,请司乘人员合理安排出行,随时关注路况和气象信息。受大风影响,26日至28日,河北北部和西部山区的高速公路出现横侧风风险较大,对高速行车有不利影响,请司乘人员谨慎驾驶。
079fe62f4bd30e9e162e74a62faaf9af.jpg
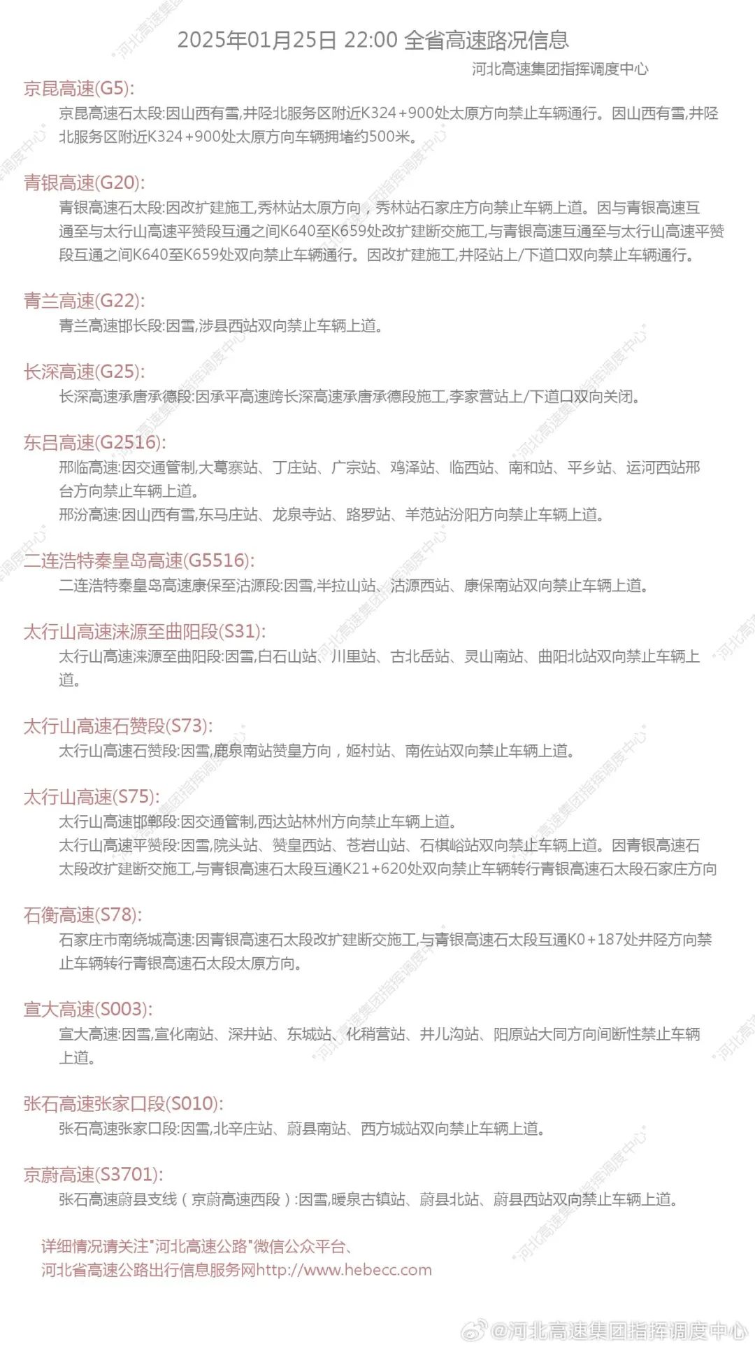
来源|河北天气、河北高速交警、冀时客户端、冀云客户端、河北机场集团
返回列表 使用道具 举报
条评论
您需要登录后才可以回帖 登录 | 立即注册
相关推荐
©2001-2021 唐山信息港 http://www.tsxxg.com冀ICP备2026004523号
首页联系我们客服微信:14369595Comsenz Inc.