2025年度唐山市自主谋划“高效办成一件事”重点事项清单通知
唐山信息港 发表于:2025-4-27 23:06 复制链接 看图 发表新帖
阅读数:12819
近日,唐山市人民政府办公室发布关于印发《2025年度唐山市自主谋划“高效办成一件事”重点事项清单》的通知详情如下
22bf871f4ead871c8717e09d8890de3e.png
一、强化组织实施
各级“一件事”牵头单位,要强化组织领导,5月底前完成工作方案的制定,明确目标任务、改革措施和职责分工,建立完善横向、纵向的联办机制,规范业务流程、整合表单和材料、编制办事指南、开展业务培训和试运行,确保落地见效。市级“一件事”业务主管部门要强化对县(市、区)、开发区(管理区)自主谋划“一件事”的统筹,试点县(市、区)、开发区(管理区)先试先行、逐步扩面,5月底前取得初步成效,7月底前形成经验成果并向全市推广,推动“一地创新、多地复用”。
二、推动集成化办理
各单位要以“高效”和“办成”为目标,从企业和群众需求出发,运用“一套材料、单次采集、多方共用”工作机制,重构跨部门办理业务流程,优化前后置环节,采取线上线下相融合的方式,推动实现一张表单、一次申请、一套材料、一次提交、一次办成。各级“一件事”牵头单位应根据业务办理实际,在政务服务大厅设置服务窗口,为企业和群众提供“一件事一次办”“一类事一站办”服务。
三、开展评估问效
各级“一件事”牵头单位要及时跟踪“一件事”运行情况,评估改革成效,协调解决问题堵点,并持续优化“一件事”办理规范,提升服务质效。6月底前,在“减环节、减材料、减时限、减跑动和优化服务”方面,形成成果化清单。
四、加强组织保障
各级各部门要高度重视“高效办成一件事”改革工作,主要领导亲自抓、分管领导具体抓,增强工作合力,全力推动改革落到实处。各系统和数据管理单位要加强数据共享,优化办理系统,积极协调上级给予支持,确保改革顺利推进。
五、大力推广宣传
       各单位要通过网站、新媒体、政务服务等平台和线下应用场景、企业群众业务咨询高频点位,做好政策解读,不断提高社会知晓度,让改革红利惠及更多企业群众。同时,鼓励各单位从实际出发改革创新、大胆探索,推出更多自主谋划集成化办理的“一件事”,实现办事方式多元化、办事流程最优化、办事材料最简化、办事成本最小化,最大限度利企便民。
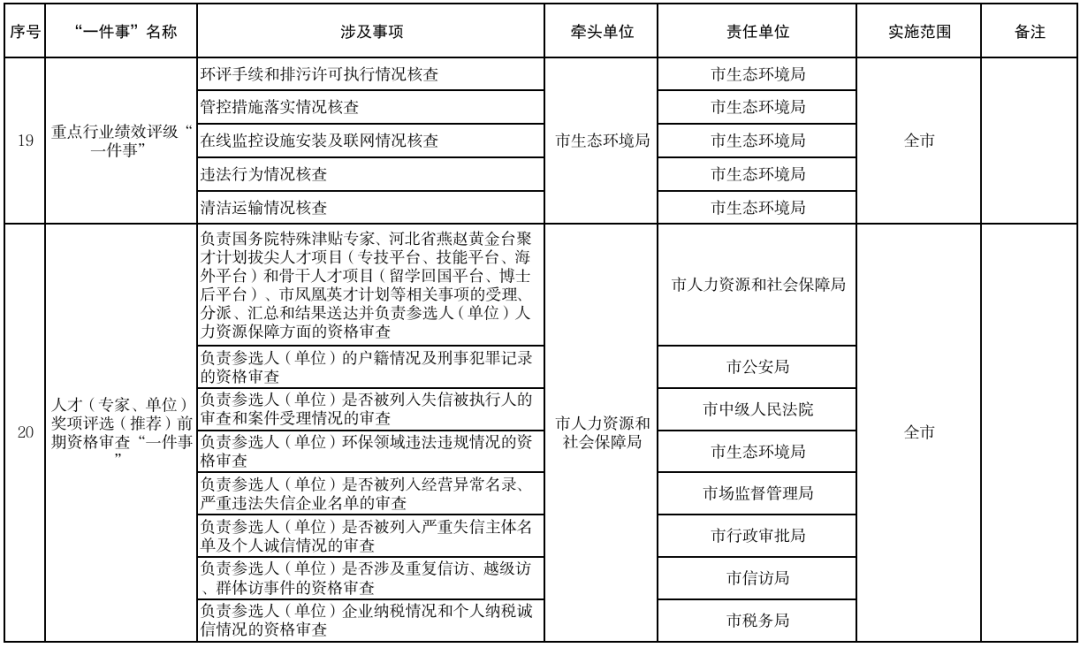
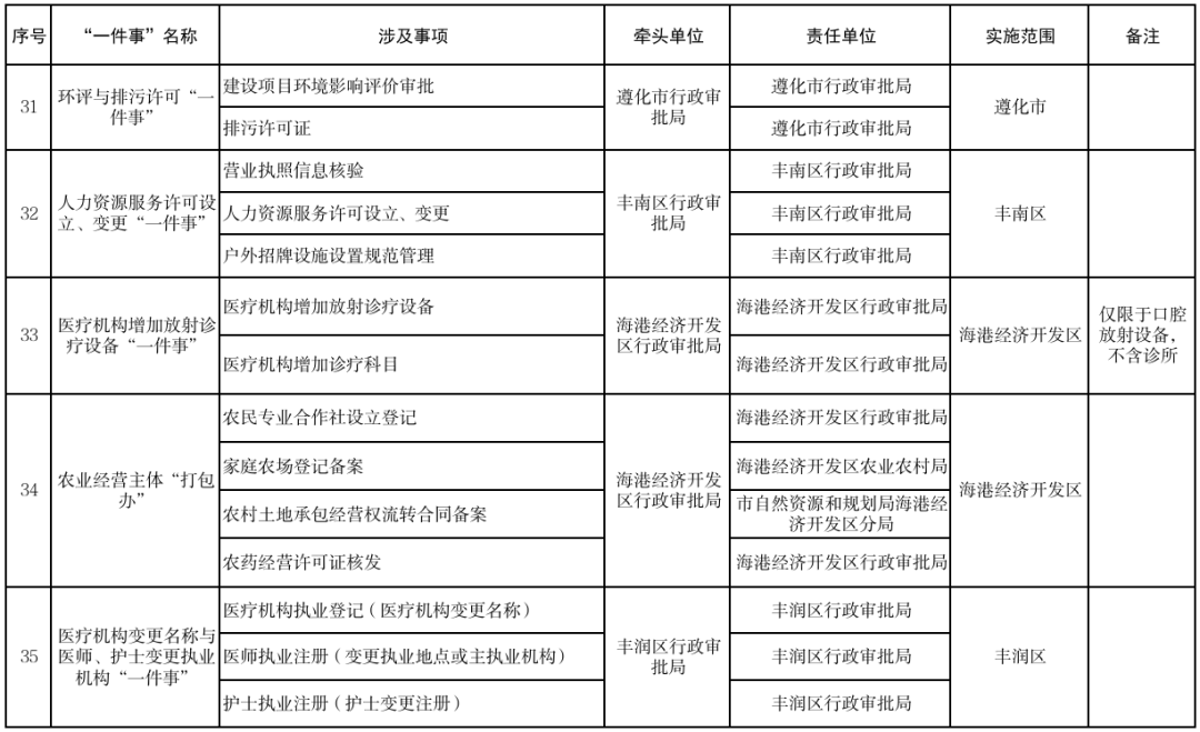
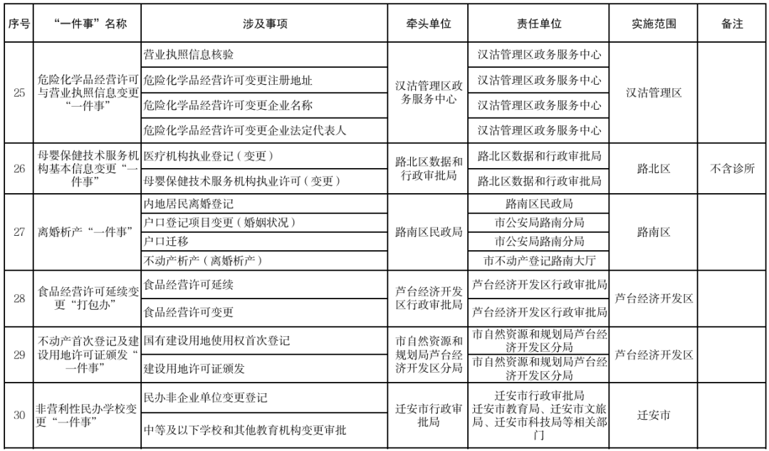
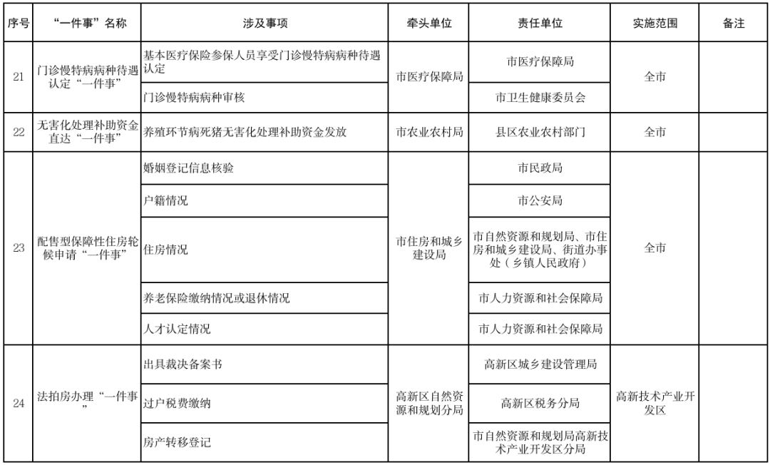
2025年度唐山市自主谋划“高效办成一件事”重点事项清单
3064200ab3c5f2f6f8774bac6e32e2e5.png
39980d4154e45c32376b5aef2f6d44bf.png
bff18bed9b424b8ec4f07e9ccbe2db4e.png
933fd8b3856bff15ae9f9e1012778032.png
e1e7368a2065826c8dca65f2b035db7c.png
2fb59dd959e604e6d2906383dda2f960.png
1140d379c0e0abbf32b7fc4a79810967.png
14483ba4166b9869d84bd06545618eb3.png
7109b956da4fd72d50ec7803fb92259f.png
630983ec6204b9179c5600c51d12e11b.png
来源:中国唐山
返回列表 使用道具 举报
条评论
您需要登录后才可以回帖 登录 | 立即注册
相关推荐
©2001-2021 唐山信息港 http://www.tsxxg.com冀ICP备2026004523号
首页联系我们客服微信:14369595Comsenz Inc.