唐山市区6月21日至23日中考将实施临时交通管制
唐山信息港 发表于:2025-6-18 21:57 复制链接 看图 发表新帖
阅读数:5149

2025年中考将在6月21日-23日进行,为确保中考期间道路交通畅通和考点周边道路交通有序高效运行,唐山交警提前对考点管制区域各路口进行了配时方案优化设计,并安排在各考点周边路口增派警力,开展交通疏导与秩序维护,确保考点周边道路不发生严重拥堵。

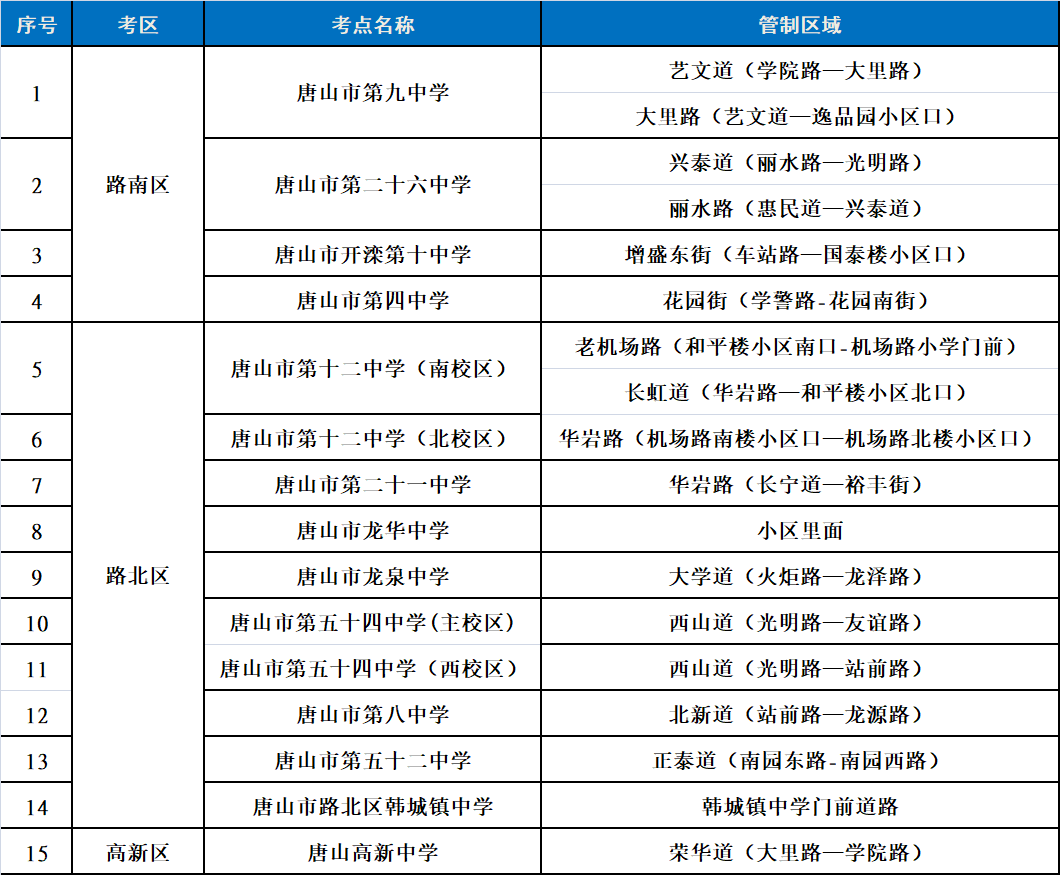
一、唐山市区考点交通管制路段

50444499_583cccba-0ca6-4126-8f75-94513de31912copycopy.png

二、交通管制时间

按照市教育考试院要求,交通管制时间如下:

2025年6月21日

7:00-11:30、12:30-18:00

2025年6月22日

7:00-11:30、12:30-17:15

2025年6月23日

7:00-11:30、12:30-18:00

(交通管制的具体起止时间将根据中考当天人流车流情况确定,建议社会车辆提前、延后起止时间通行)

三、市中心考点分布情况

1. 唐山市第九中学

50444499_96f3f966-d43f-4b5e-acf3-9daf6866cd80copycopy.png

2. 唐山市第二十六中学

50444499_616511aa-80f5-421a-9107-4232689d8f96copycopy.png

3. 唐山市开滦第十中学

50444499_9f939943-729a-4973-8938-6df3966197aecopycopy.png

4. 唐山市第四中学

50444499_64fbfe0b-4185-440f-869e-c1efa7a24f3dcopycopy.png

5. 唐山市第十二中学(南校区、北校区)

50444499_d10ede0f-a4e6-4a0d-ac0f-561d270adc52copycopy.png

6.唐山市第二十一中学

50444499_1bfdc3a7-1b69-4626-8411-e41ec833dbb1copycopy.png

7.龙泉中学

50444499_5fb47b0a-b5c4-4641-b2ea-2a320702513ccopycopy.png

8.唐山市第八中学、五十四中学

50444499_0131207f-7603-4db4-986e-f7fc31c88b47copycopy.png

9. 唐山市第五十二中学

50444499_67efd7cd-9b05-4e59-82f8-bca7556509c8copycopy.png

10.唐山市高新中学

50444499_d167a8d1-ad65-48fa-8dda-ff4cf5763d49copycopy.png

四、温馨提示

1、禁止考点外车辆乱停乱放、鸣喇叭。请广大驾驶人朋友自觉遵守交通法规,为考生共创良好道路交通环境!

2、接送考生的私家车、出租车等车辆应服从交警现场指挥,做到即停即走。准许送考车辆临时停车区域请不要乱停乱放、堵塞交通,以免影响考点周边交通秩序。

3、中考期间,考生如遇到交通困难,可就近向公安交警寻求帮助。

受中考部分考点临时交通管控、早晚高峰等多重因素叠加影响,预计6月23日上午8时开始,市区将出现不同程度的拥堵,预计7:30-8:30和17:30-18:30拥堵将达到峰值,市区交通压力将急剧上升,预计19:00市区交通恢复正常水平,请有出行需求的市民合理规划出行时间,选择自行车、公交车出行方式,或错峰出行。


来源:​唐山交警
返回列表 使用道具 举报
条评论
您需要登录后才可以回帖 登录 | 立即注册
相关推荐
©2001-2021 唐山信息港 http://www.tsxxg.com冀ICP备2026004523号
首页联系我们客服微信:14369595Comsenz Inc.