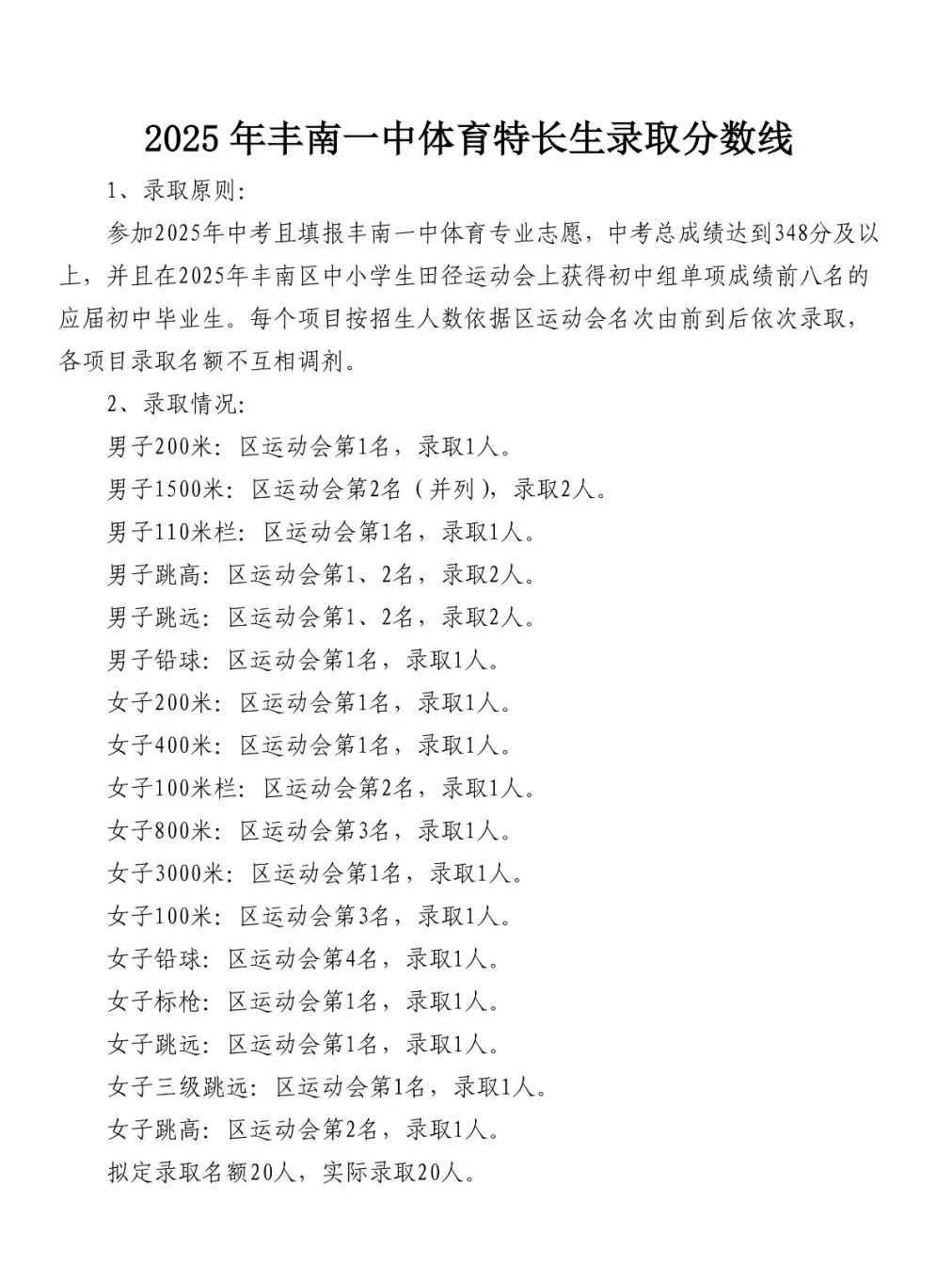
丰南一中普通生、体育特长生、唐山市博文高级中学录取分数线公布!
唐山信息港 发表于:2025-7-14 22:23 复制链接 看图 发表新帖
阅读数:5111
5db7041dfe3763723fd9a0c9f0f30c9e.jpg
cb6d4a5ae7280066c8d1b79231b0765f.jpg
2025年唐山市博文高级中学录取分数线
       录取分数线:645/254分,录取500人。
       注:录取最后一名遇到并列时,先按数学、语文、外语三科总成绩筛选,仍然并列依次按数学、语文、外语单科成绩筛选。
来源:丰南发布
返回列表 使用道具 举报
条评论
您需要登录后才可以回帖 登录 | 立即注册
相关推荐
©2001-2021 唐山信息港 http://www.tsxxg.com冀ICP备2026004523号
首页联系我们客服微信:14369595Comsenz Inc.