路南区人民政府发布最新规划!
唐山信息港 发表于:2025-12-1 23:03 复制链接 看图 发表新帖
阅读数:53911
       路南区人民政府发布路南区梁家屯路街道、惠民道街道、广场街道、女织寨镇片区国土空间总体规划(2021-2035)(征求意见稿)
e977670568ecbbd603cce0dcb0d21dfe.png
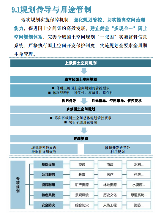
       建立国土空间规划体系并监督实施是中共中央、国务院作出的重大决策部署。按照国家、省、市统一安排,我区组织开展了《唐山市路南区梁家屯路街道、惠民道街道、广场街道、女织寨镇片区国土空间总体规划(2021-2035)》编制工作。为进一步提高规划科学性、可实施性,现就规划(公示稿)予以公示,广泛听取各方意见、凝聚公众智慧。
       一、公示时间:2025年11月28日至2025年12月27日,为期30天。
       二、公示方式:唐山市路南区人民政府网站:http://lunan.tangshan.gov.cn
       三、公众意见提交途径
       1、电子邮箱:lunanguotu@163.com (请在邮件标题标注“路南区梁家屯路街道、惠民道街道、广场街道、女织寨镇片区国土空间总体规划意见建议”字样);
       2、邮寄地址:唐山市路南区西电路副16号 (请在信封正面标注“路南区梁家屯路街道、惠民道街道、广场街道、女织寨镇片区国土空间总体规划意见建议”字样)。
d6c94671b0afd9336a9fabb1fb6bfbed.png
b29341aedf8aaefd8233ba23a6fdd0cb.png
82d5279b6001508fec3120d30085af79.png
f42da0a3a656f52c8638706dd60d2caf.png
a8b1b3cc6515b7904f586ac79a01bae5.png
acf18b0d1799464f0b8899c4ef5cd098.png
a3ba995cbf56609c55e60edfe0315f0c.png
def37bb198ff3e0b46ab16195db0cf05.png
03cec6b5c435ecf0d23ce3c2dde02e81.png
dd7007b19970668990bc07f0a6f8efd1.png
1c211d8ef4fc5c6cf56a8a0f87635d82.png
71e9268f0e0e60005d5566b3dbf8c270.png
240fda5b0efc46bab6b7ecbd7c064bf7.png
d03d693a8868e83bda959e2dd7b291ff.png
54ce3ed013ca97d967fe555d2528a3f0.png
a11dc8bab1f816a17dcf5eb074c5c78e.png
6761449d9628563a2d694aea96630412.png
ae93f7e0215dfc4c4800e58995acbccf.png
fa90c73a403b34f1692d3bd103745162.png
f3fd20dd3763674205c5f4571ec5f615.png
来源:路南区人民政府
返回列表 使用道具 举报
条评论
您需要登录后才可以回帖 登录 | 立即注册
相关推荐
©2001-2021 唐山信息港 http://www.tsxxg.com冀ICP备2026004523号
首页联系我们客服微信:14369595Comsenz Inc.