北至兴源道、南至唐通路、东至铁路廊道、西至唐丰路区域最新规划公示!
唐山信息港 发表于:2026-1-2 22:58 复制链接 看图 发表新帖
阅读数:4966
路北区人民政府发布
路北片区1302031010304街区详细规划公示
72ad4a1cbded693bfa2a6ba1e137f442.png
规划范围:1302031010304街区位于路北区唐山新城中部,北至兴源道、南至唐通路、东至铁路廊道、西至唐丰路,街区规模约1.04平方公里
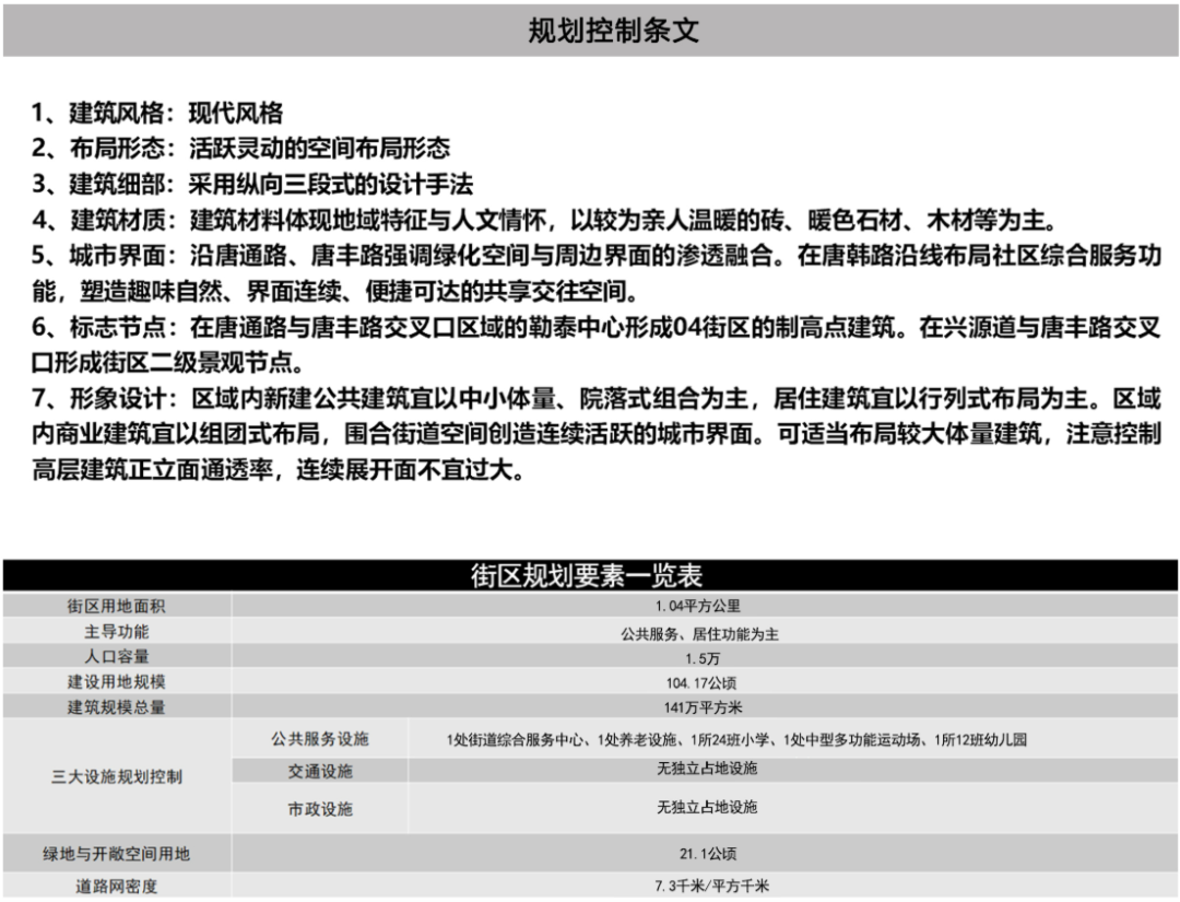
规划内容:用地布局、街区控制要素等内容。(详见规划编制街区用地布局规划图和街区规划要素一览表)
编制单位:中国城市规划设计研究院、唐山市规划建筑设计研究院有限公司
公示单位:唐山市自然资源和规划局路北区分局
公示地点:唐山市路北区人民政府网站、项目现场、唐山市规划展览馆
公示时间:2025年12月31日-2026年1月30日
df2223e2c5c4671d5ac7b7387ca3bcb1.png
ca3d1526f7bd6fc61a2c03bff582349d.png
866aa6c8526b32d1b7f2b4538b5dffa6.png
意见反馈:
1、若您需对该洋细规划方突发表意见,应在意见反馈期限届满前向唐山市自然资源和规划局路北区分局提交书面意见,同时提供身份证明材料、联系方式。书面意见可当面提交也可通过邮寄方式提交。以邮寄方式提交的请在信封工面注明“公示反馈意见”字样,提交时间以邮局收件邮形载明的时间为准。
2、若您认为是该规划方案的利害关系人、在提交书面意见时,还应提供该规划方案直接涉及您利益的证明材料。
3、意见反馈期限截止至公示期满
通讯地址:唐山市路北区建设路与长虹道交叉口东行200米
联系电话:0315-5928977
[color=rgba(0, 0, 0, 0.9)]
来源:路北区人民政府
返回列表 使用道具 举报
条评论
您需要登录后才可以回帖 登录 | 立即注册
相关推荐
©2001-2021 唐山信息港 http://www.tsxxg.com冀ICP备2026004523号
首页联系我们客服微信:14369595Comsenz Inc.