唐山路北区发布多个街区规划公示
唐山信息港 发表于:2026-2-11 22:52 复制链接 看图 发表新帖
阅读数:6362
2月10日,唐山路北区人民政府发布多个街区规划公示
884aa6c3d8e88f85710346af41abc220.png
唐山市路北片区1302030011601街区详细规划公示
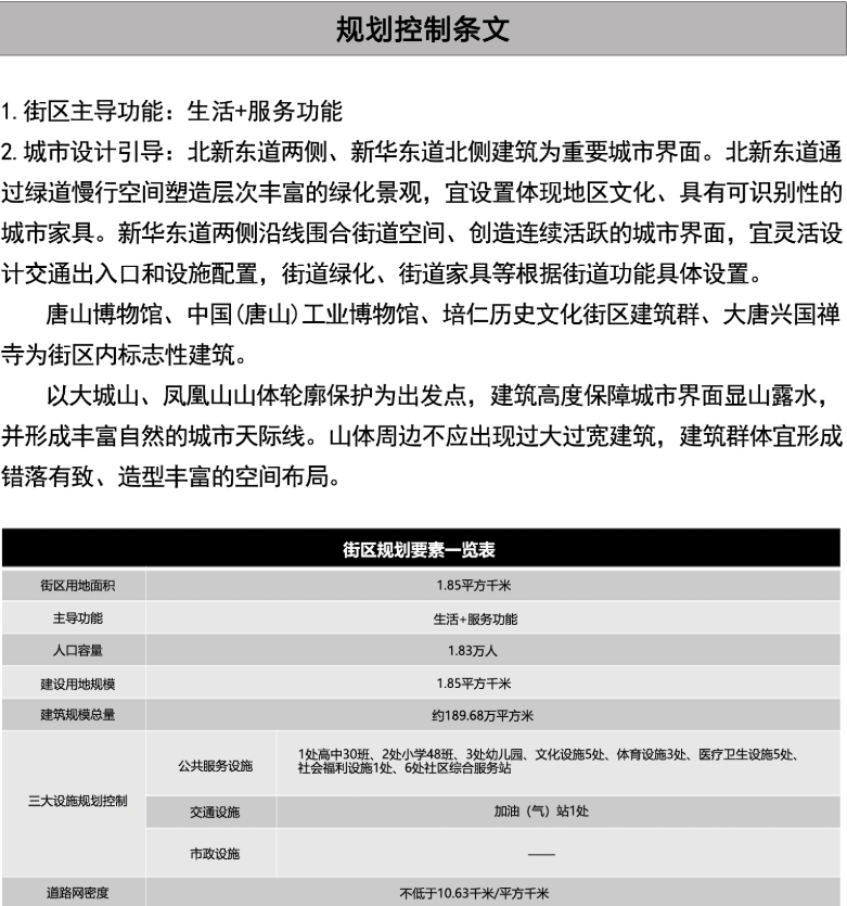
规划范围:唐山市路北区1601街区位于16单元西南部,体育馆道南侧、大城路一车站路西侧、新华东道北侧、文化路东侧,街区规模约1.85平方千米。
规划内容:用地布局、街区控制要素等内容(详见街区规划要素一览表)
编制单位:唐山市规划建筑设计研究院有限公司、中规院(北京)规划设计有限公司、唐山市规划编制研究中心
公示单位:唐山市自然资源和规划局路北区分局
公示地点:唐山市路北区人民政府网站、项目现场、唐山市规划展览馆
公示时间:2026年02月10日-2026年03月11日
c9238a98c39b0474f246a08fd02ca31f.png
a948a2a4d8cd27b5527eee45fe9ea505.png
a2a1cb431cd84c68f04e25024738d232.png
唐山市路北片区1302030011602街区详细规划公示
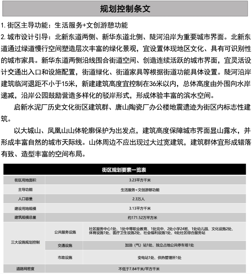
规划范围:唐山市路北区1602街区位于16单元东南部,滨河路西侧、新华东道北侧、大城路一车站路东侧、大城山公园及以南区域,街区规模约3.23平方千米。
规划内容:用地布局、街区控制要素等内容(详见街区规划要素一览表)
编制单位:唐山市规划建筑设计研究院有限公司、中规院(北京)规划设计有限公司、唐山市规划编制研究中心
公示单位:唐山市自然资源和规划局路北区分局
公示地点:唐山市路北区人民政府网站、项目现场、唐山市规划展览馆
公示时间:2026年02月10日-2026年03月11日
94fe6c2a4ccfae2a7069092f0cc4080b.png
0d2a20f2c124349f11b53b6ad1fac2d1.png
04d6a1b62f221d7b19cbd40eff611acf.png
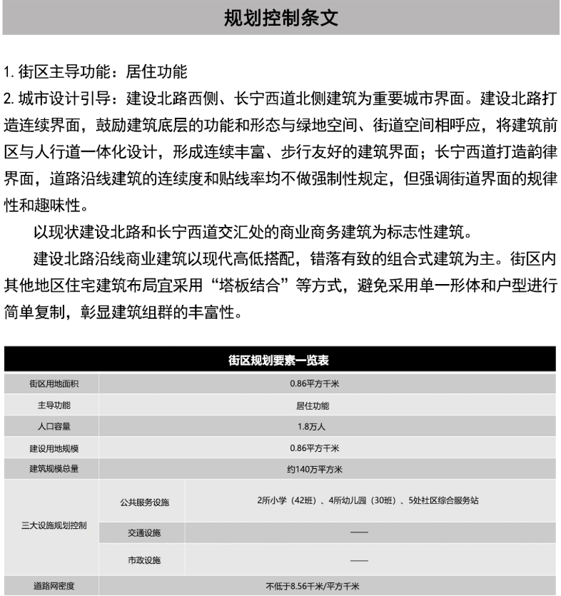
唐山市路北片区1302030061401街区详细规划公示

规划范围:唐山市路北区1401街区位于14单元北部,龙富西道南侧、建设北路西侧、长宁西道北侧、学院北路东侧,街区规模约0.86平方千米。
规划内容:用地布局、街区控制要素等内容(详见街区规划要素一览表)
编制单位:唐山市规划建筑设计研究院有限公司、中规院(北京)规划设计有限公司
公示单位:唐山市自然资源和规划局路北区分局
公示地点:唐山市路北区人民政府网站、项目现场、唐山市规划展览馆
公示时间:2026年02月10日-2026年03月11日
1f6f39310320ab3d8ef6139f31f583ce.png
8f2c6cb63767845646386f9efa1f367a.png
db82cbc5a74dfd6887e16c7d7809589e.png
唐山市路北片区1302030061402街区详细规划公示
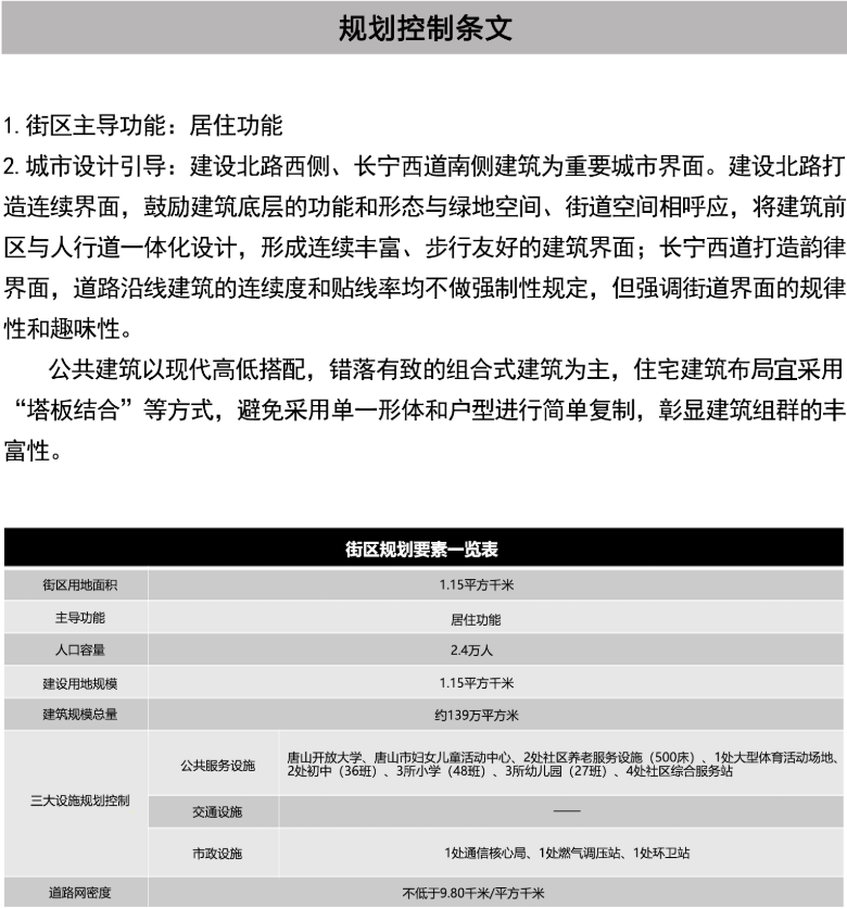
规划范围:唐山市路北区1402街区位于14单元中部,长宁西道南侧、建设北路西侧、朝阳西道北侧、卫国北路东侧,街区规模约1.15平方千米。
规划内容:用地布局、街区控制要素等内容(详见街区规划要素一览表)
编制单位:唐山市规划建筑设计研究院有限公司、中规院(北京)规划设计有限公司
公示单位:唐山市自然资源和规划局路北区分局
公示地点:唐山市路北区人民政府网站、项目现场、唐山市规划展览馆
公示时间:2026年02月10日-2026年03月11日
5a734f0d9064f73ecd977147b93601f0.png
fda1c539b16571647778b3605c1b83d6.png
ea0870c0b80b0dd2e6ba7ea19739268b.png
来源:整理自路北区人民政府
返回列表 使用道具 举报
条评论
您需要登录后才可以回帖 登录 | 立即注册
相关推荐
©2001-2021 唐山信息港 http://www.tsxxg.com冀ICP备2026004523号
首页联系我们客服微信:14369595Comsenz Inc.