2026年春节假期京津冀区域高速公路出行服务指南
唐山信息港 发表于:2026-2-15 21:53 复制链接 看图 发表新帖
阅读数:7529
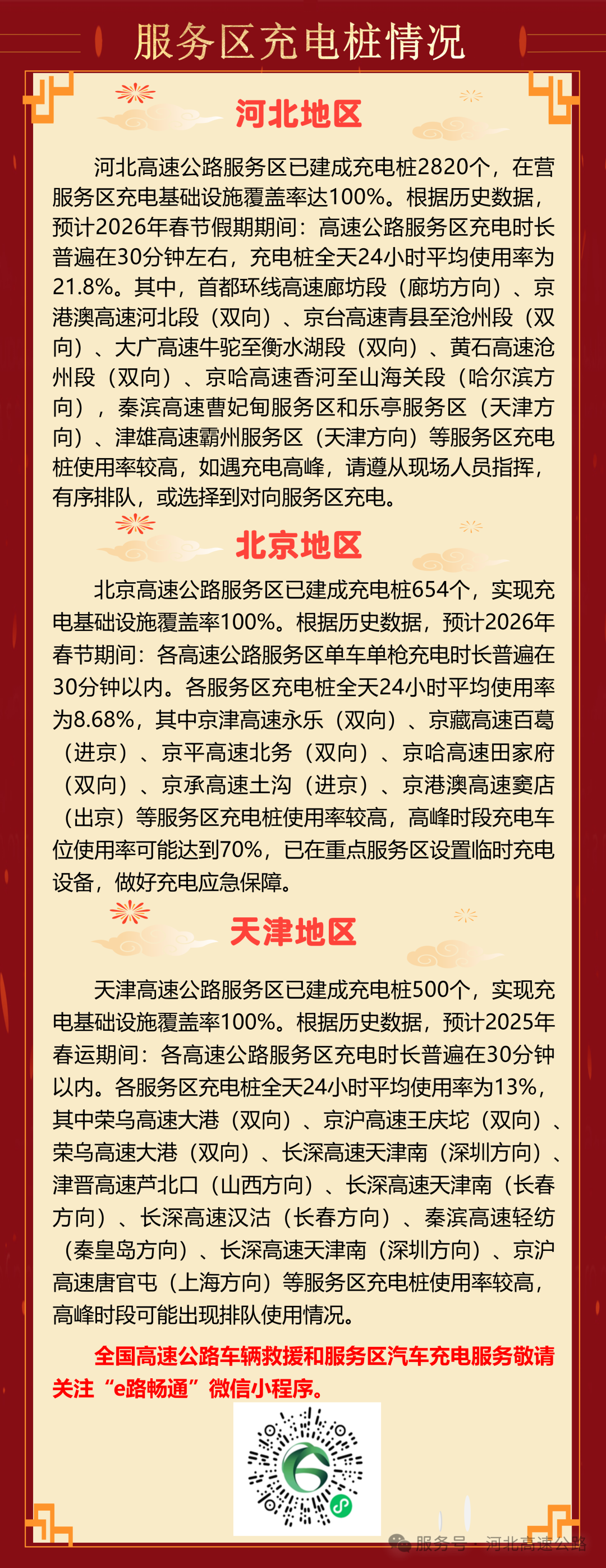
0d745aa0809549b5a7879c36a7f99f73.png
78abf5444a63c75c90be935f0114195c.png
ff950f6197ecf5cde28c187fe0bd6c22.png
751de7bdcc29334e2310c090c93af1fe.png
7572aa31235585be3b72db3ae02007e3.png
8cfcc2e531b4d16603a059be8f28e6c5.png
62640f5968108d3b03734f0f9aa6a02a.png
d9eb6d6a6fa2d1b20b0334425526c4d7.png
92f30dd19cc13a086535e1f27fdbef1c.png
82edbe74e0704a9c670f86b26419ac45.png
af86af42b7c534900698dfcba78dfd22.png
22ce251c86ebe88851e183978109af01.png
来源:河北高速公路、石家庄新闻广播、河北新闻广播微信公众号
返回列表 使用道具 举报
条评论
您需要登录后才可以回帖 登录 | 立即注册
相关推荐
©2001-2021 唐山信息港 http://www.tsxxg.com冀ICP备2026004523号
首页联系我们客服微信:14369595Comsenz Inc.